WARNING:
JavaScript is turned OFF. None of the links on this concept map will
work until it is reactivated.
If you need help turning JavaScript On, click here.
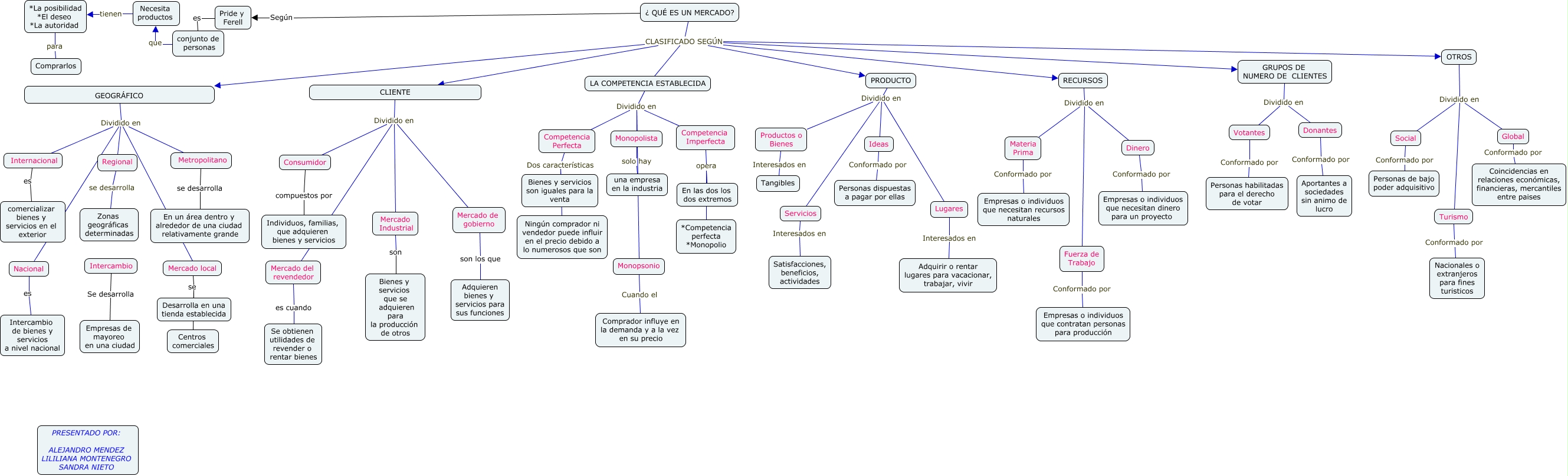
Este Cmap, tiene información relacionada con: LOS MERCADOS, Consumidor compuestos por Individuos, familias, que adquieren bienes y servicios, Nacional es Intercambio de bienes y servicios a nivel nacional, GRUPOS DE NUMERO DE CLIENTES Dividido en Votantes, RECURSOS Dividido en Fuerza de Trabajo, PRODUCTO Dividido en Servicios, RECURSOS Dividido en Materia Prima, CLIENTE Dividido en Mercado de gobierno, Productos o Bienes Interesados en Tangibles, Intercambio Se desarrolla Empresas de mayoreo en una ciudad, ¿ QUÉ ES UN MERCADO? Según Pride y Ferell, Ideas Conformado por Personas dispuestas a pagar por ellas, Fuerza de Trabajo Conformado por Empresas o individuos que contratan personas para producción, PRODUCTO Dividido en Productos o Bienes, conjunto de personas que Necesita productos, LA COMPETENCIA ESTABLECIDA Dividido en Monopolista, Necesita productos tienen *La posibilidad *El deseo *La autoridad, Mercado del revendedor es cuando Se obtienen utilidades de revender o rentar bienes, Social Conformado por Personas de bajo poder adquisitivo, Monopolista solo hay una empresa en la industria, OTROS Dividido en Global