WARNING:
JavaScript is turned OFF. None of the links on this concept map will
work until it is reactivated.
If you need help turning JavaScript On, click here.
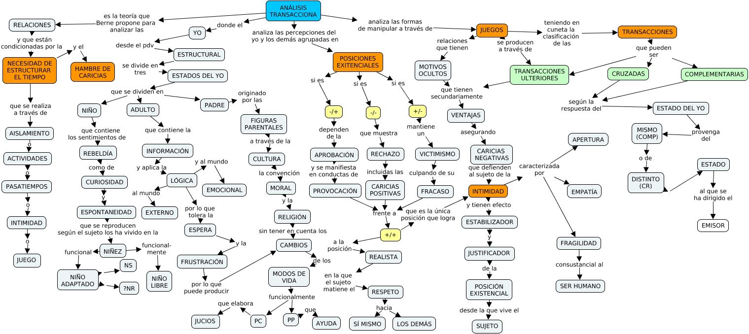
Este Cmap, tiene información relacionada con: Analisis transaccional, CULTURA la convención MORAL, ESTADO al que se ha dirigido el EMISOR, POSICIONES EXITENCIALES si es -/+, PP que AYUDA, -/+ dependen de la APROBACIÓN, MODOS DE VIDA funcionalmente PC, PASATIEMPOS o INTIMIDAD, -/- que muestra RECHAZO, ESPONTANEIDAD que se reproducen según el sujeto los ha vivido en la NIÑEZ, TRANSACCIONES que pueden ser COMPLEMENTARIAS, PADRE originado por las FIGURAS PARENTALES, INTIMIDAD caracterizada por EMPATÍA, RESPETO hacia LOS DEMÁS, CARICIAS NEGATIVAS que defienden al sujeto de la INTIMIDAD, FRUSTRACIÓN por lo que puede producir CAMBIOS, +/- mantiene un VICTIMISMO, NIÑO ADAPTADO NS, NIÑEZ funcional- mente NIÑO LIBRE, ANÁLISIS TRANSACCIONA analiza las percepciones del yo y los demás agrupadas en POSICIONES EXITENCIALES, NIÑO que contiene los sentimientos de REBELDÍA