WARNING:
JavaScript is turned OFF. None of the links on this concept map will
work until it is reactivated.
If you need help turning JavaScript On, click here.
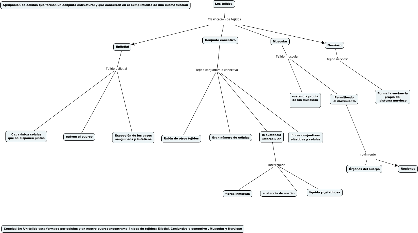
Este Cmap, tiene información relacionada con: tema 1, Conjunto conectivo Tejido conjuntivo o conectivo Gran número de células, Los tejidos Clasificación de tejidos Muscular, Conjunto conectivo Tejido conjuntivo o conectivo Unión de otros tejidos, Los tejidos Clasificación de tejidos Epiletial, la sustancia intercelular intercelular fibras inmersas, Muscular Tejido muscular sustancia propia de los músculos, Los tejidos Clasificación de tejidos Conjunto conectivo, Epiletial Tejido epiletial cubren el cuerpo, Epiletial Tejido epiletial Capa única células que se disponen juntas, Permitiendo el movimiento movimiento Órganos del cuerpo, la sustancia intercelular intercelular liquida y gelatinosa, Permitiendo el movimiento movimiento Regiones, Epiletial Tejido epiletial Excepción de los vasos sanguíneos y linfáticos, Conjunto conectivo Tejido conjuntivo o conectivo fibras conjuntivas elásticas y células, la sustancia intercelular intercelular sustancia de sostén, Conjunto conectivo Tejido conjuntivo o conectivo la sustancia intercelular, Muscular Tejido muscular Permitiendo el movimiento, Nervioso tejido nervioso Forma la sustancia propia del sistema nervioso, Los tejidos Clasificación de tejidos Nervioso