WARNING:
JavaScript is turned OFF. None of the links on this concept map will
work until it is reactivated.
If you need help turning JavaScript On, click here.
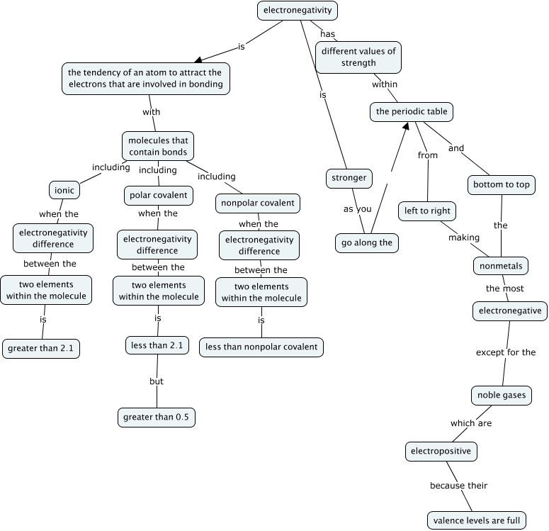
This Concept Map, created with IHMC CmapTools, has information related to: electronegativity, different values of strength within the periodic table, nonmetals the most electronegative, noble gases which are electropositive, less than 2.1 but greater than 0.5, electronegativity has different values of strength, the periodic table from left to right, the periodic table and bottom to top, electronegativity is stronger, the tendency of an atom to attract the electrons that are involved in bonding with molecules that contain bonds, ionic when the electronegativity difference, electronegative except for the noble gases, polar covalent when the electronegativity difference, stronger as you go along the, molecules that contain bonds including nonpolar covalent, electropositive because their valence levels are full, two elements within the molecule is greater than 2.1, molecules that contain bonds including polar covalent, two elements within the molecule is less than 2.1, bottom to top the nonmetals, nonpolar covalent when the electronegativity difference