WARNING:
JavaScript is turned OFF. None of the links on this concept map will
work until it is reactivated.
If you need help turning JavaScript On, click here.
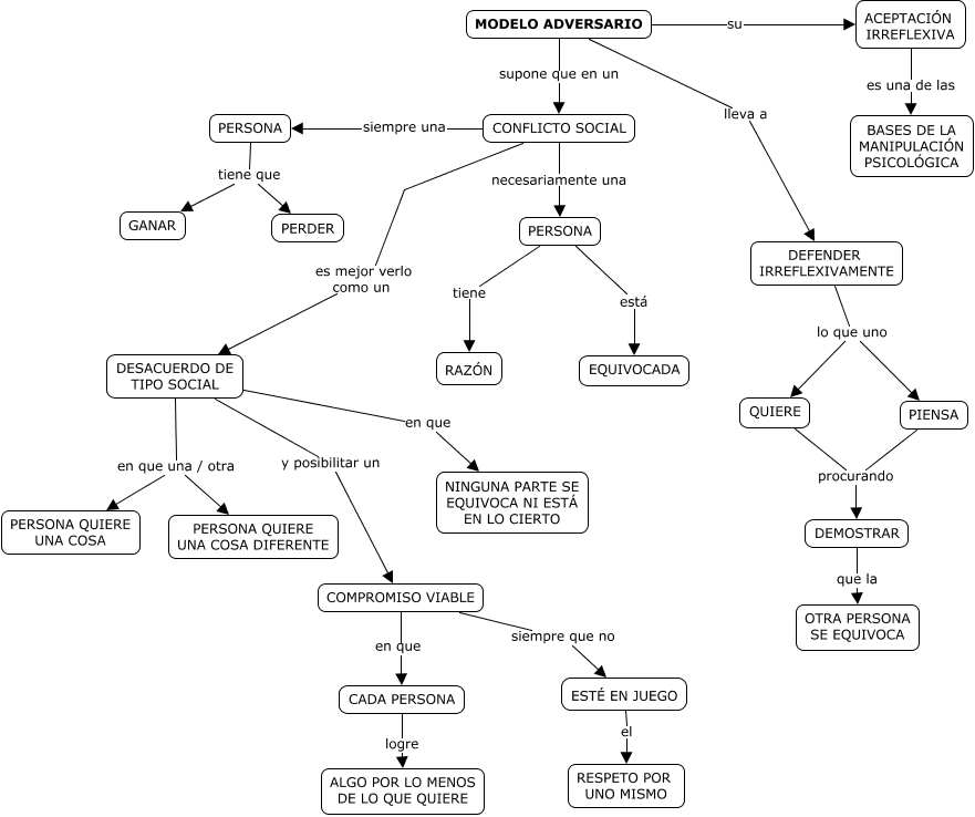
Este Cmap, tiene información relacionada con: Modelo adversaio, PERSONA tiene que GANAR, PERSONA tiene que PERDER, DESACUERDO DE TIPO SOCIAL en que una / otra PERSONA QUIERE UNA COSA DIFERENTE, DEFENDER IRREFLEXIVAMENTE lo que uno PIENSA, ESTÉ EN JUEGO el RESPETO POR UNO MISMO, QUIERE procurando DEMOSTRAR, CONFLICTO SOCIAL necesariamente una PERSONA, DEFENDER IRREFLEXIVAMENTE lo que uno QUIERE, CADA PERSONA logre ALGO POR LO MENOS DE LO QUE QUIERE, DESACUERDO DE TIPO SOCIAL en que una / otra PERSONA QUIERE UNA COSA, PIENSA procurando DEMOSTRAR, COMPROMISO VIABLE siempre que no ESTÉ EN JUEGO, MODELO ADVERSARIO lleva a DEFENDER IRREFLEXIVAMENTE, CONFLICTO SOCIAL es mejor verlo como un DESACUERDO DE TIPO SOCIAL, MODELO ADVERSARIO su ACEPTACIÓN IRREFLEXIVA, PERSONA está EQUIVOCADA, CONFLICTO SOCIAL siempre una PERSONA, DEMOSTRAR que la OTRA PERSONA SE EQUIVOCA, MODELO ADVERSARIO supone que en un CONFLICTO SOCIAL, COMPROMISO VIABLE en que CADA PERSONA