WARNING:
JavaScript is turned OFF. None of the links on this concept map will
work until it is reactivated.
If you need help turning JavaScript On, click here.
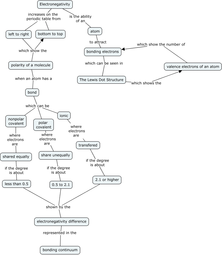
This Concept Map, created with IHMC CmapTools, has information related to: Electronegativity, Electronegativity is the ability of an atom, electronegativity difference represented in the bonding continuum, polarity of a molecule when an atom has a bond, less than 0.5 shown by the electronegativity difference, shared equally if the degree is about less than 0.5, bond which can be polar covalent, left to right which show the bottom to top, polar covalent where electrons are share unequally, ionic where electrons are transfered, left to right which show the polarity of a molecule, 2.1 or higher shown by the electronegativity difference, share unequally if the degree is about 0.5 to 2.1, 0.5 to 2.1 shown by the electronegativity difference, valence electrons of an atom which show the number of bonding electrons, bond which can be nonpolar covalent, atom to attract bonding electrons, bottom to top increases on the periodic table from left to right, nonpolar covalent where electrons are shared equally, Electronegativity increases on the periodic table from left to right, bond which can be ionic