WARNING:
JavaScript is turned OFF. None of the links on this concept map will
work until it is reactivated.
If you need help turning JavaScript On, click here.
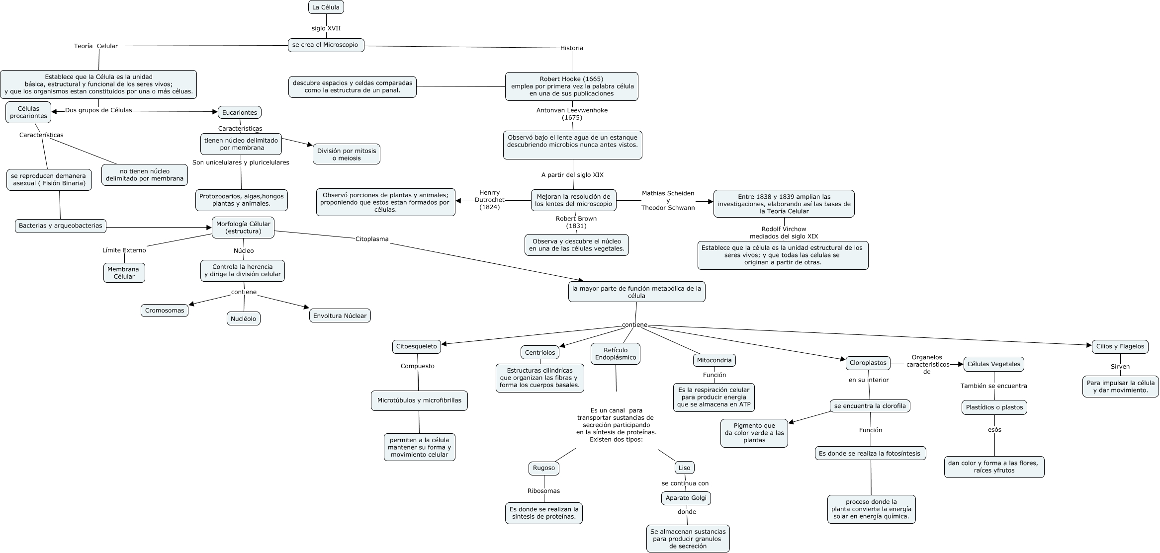
Este Cmap, tiene información relacionada con: Estructura Celular, Aparato Golgi donde Se almacenan sustancias para producir granulos de secreción, Controla la herencia y dirige la división celular contiene Cromosomas, Citoesqueleto Compuesto Microtúbulos y microfibrillas, la mayor parte de función metabólica de la célula contiene Centríolos, Cloroplastos en su interior se encuentra la clorofila, Controla la herencia y dirige la división celular contiene Nucléolo, Entre 1838 y 1839 amplian las investigaciones, elaborando así las bases de la Teoría Celular Rodolf Virchow mediados del siglo XIX Establece que la célula es la unidad estructural de los seres vivos; y que todas las celulas se originan a partir de otras., se encuentra la clorofila Función Es donde se realiza la fotosíntesis, Mitocondria Función Es la respiración celular para producir energia que se almacena en ATP, Citoesqueleto Compuesto permiten a la célula mantener su forma y movimiento celular, Morfología Célular (estructura) Núcleo Controla la herencia y dirige la división celular, La Célula siglo XVII se crea el Microscopio, Retículo Endoplásmico Es un canal para transportar sustancias de secreción participando en la síntesis de proteínas. Existen dos tipos: Rugoso, Células procariontes Características se reproducen demanera asexual ( Fisión Binaria), la mayor parte de función metabólica de la célula contiene Cloroplastos, Controla la herencia y dirige la división celular contiene Envoltura Núclear, Bacterias y arqueobacterias ???? Morfología Célular (estructura), tienen núcleo delimitado por membrana Son unicelulares y pluricelulares Protozooarios, algas,hongos plantas y animales., Liso se continua con Aparato Golgi, Mejoran la resolución de los lentes del microscopio Henrry Dutrochet (1824) Observó porciones de plantas y animales; proponiendo que estos estan formados por células.