WARNING:
JavaScript is turned OFF. None of the links on this concept map will
work until it is reactivated.
If you need help turning JavaScript On, click here.
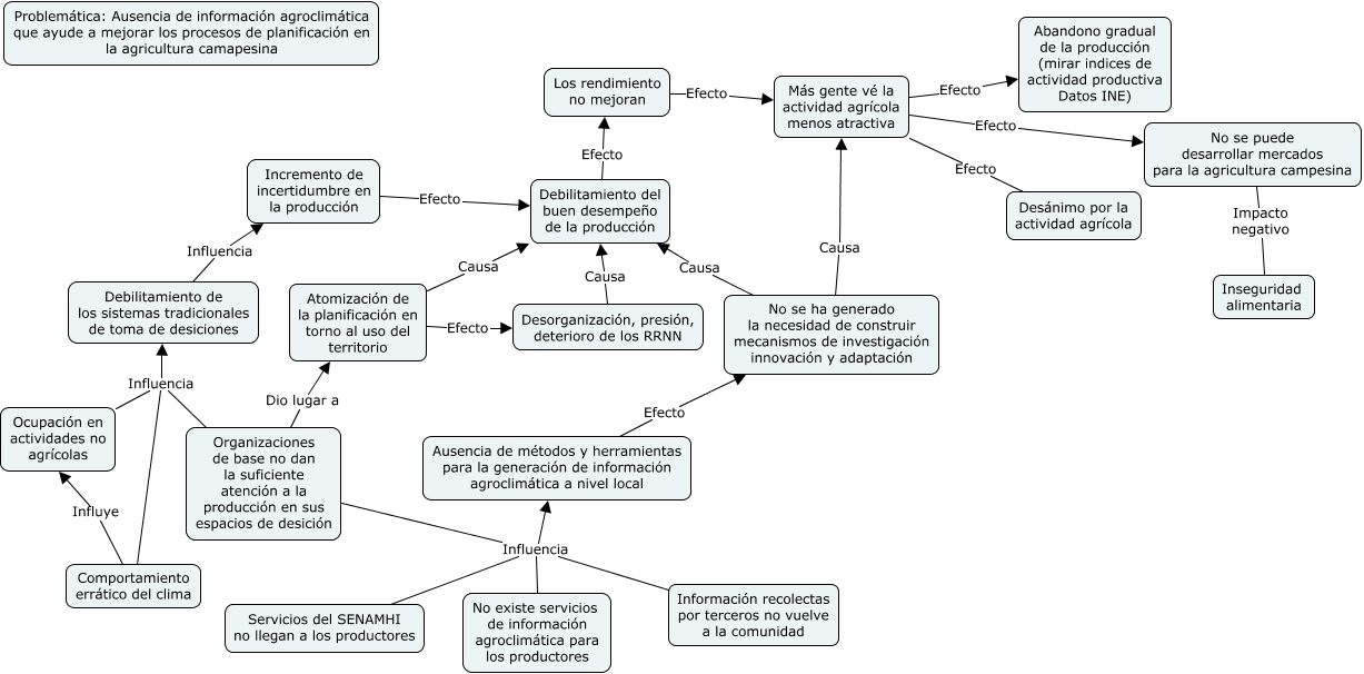
Este Cmap, tiene información relacionada con: planificación_agricultura_campesina, Atomización de la planificación en torno al uso del territorio Efecto Desorganización, presión, deterioro de los RRNN, Más gente vé la actividad agrícola menos atractiva Efecto Abandono gradual de la producción (mirar indices de actividad productiva Datos INE), No existe servicios de información agroclimática para los productores Influencia Ausencia de métodos y herramientas para la generación de información agroclimática a nivel local, Desorganización, presión, deterioro de los RRNN Causa Debilitamiento del buen desempeño de la producción, Organizaciones de base no dan la suficiente atención a la producción en sus espacios de desición Influencia Debilitamiento de los sistemas tradicionales de toma de desiciones, Organizaciones de base no dan la suficiente atención a la producción en sus espacios de desición Influencia Ausencia de métodos y herramientas para la generación de información agroclimática a nivel local, No se ha generado la necesidad de construir mecanismos de investigación innovación y adaptación Causa Más gente vé la actividad agrícola menos atractiva, No se ha generado la necesidad de construir mecanismos de investigación innovación y adaptación Causa Debilitamiento del buen desempeño de la producción, Servicios del SENAMHI no llegan a los productores Influencia Ausencia de métodos y herramientas para la generación de información agroclimática a nivel local, Ausencia de métodos y herramientas para la generación de información agroclimática a nivel local Efecto No se ha generado la necesidad de construir mecanismos de investigación innovación y adaptación, Atomización de la planificación en torno al uso del territorio Causa Debilitamiento del buen desempeño de la producción, No se puede desarrollar mercados para la agricultura campesina Impacto negativo Inseguridad alimentaria, Incremento de incertidumbre en la producción Efecto Debilitamiento del buen desempeño de la producción, Comportamiento errático del clima Influencia Debilitamiento de los sistemas tradicionales de toma de desiciones, Más gente vé la actividad agrícola menos atractiva Efecto Desánimo por la actividad agrícola, Organizaciones de base no dan la suficiente atención a la producción en sus espacios de desición Dio lugar a Atomización de la planificación en torno al uso del territorio, Información recolectas por terceros no vuelve a la comunidad Influencia Ausencia de métodos y herramientas para la generación de información agroclimática a nivel local, Los rendimiento no mejoran Efecto Más gente vé la actividad agrícola menos atractiva, Comportamiento errático del clima Influye Ocupación en actividades no agrícolas, Debilitamiento de los sistemas tradicionales de toma de desiciones Influencia Incremento de incertidumbre en la producción