WARNING:
JavaScript is turned OFF. None of the links on this concept map will
work until it is reactivated.
If you need help turning JavaScript On, click here.
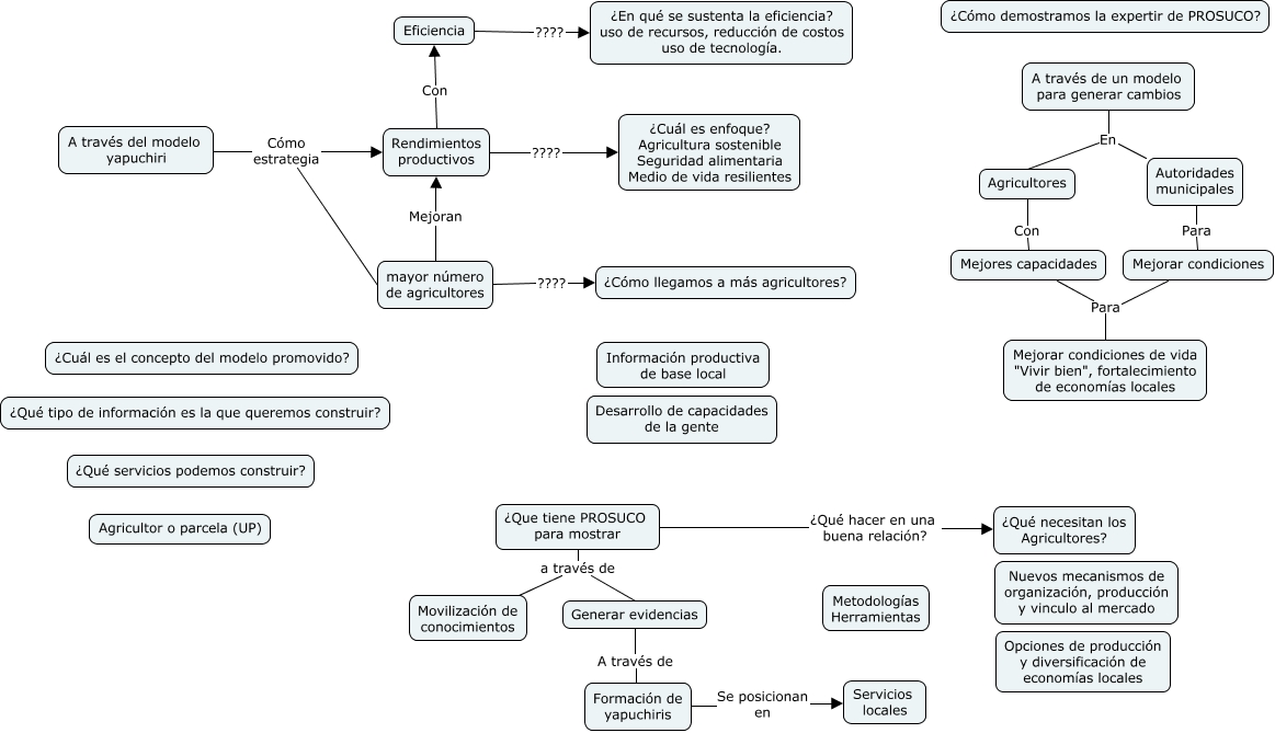
Este Cmap, tiene información relacionada con: Evidencia PROSUCO, Formación de yapuchiris Se posicionan en Servicios locales, Mejorar condiciones Para Mejorar condiciones de vida "Vivir bien", fortalecimiento de economías locales, A través de un modelo para generar cambios En Autoridades municipales, ¿Que tiene PROSUCO para mostrar a través de Movilización de conocimientos, ¿Que tiene PROSUCO para mostrar a través de Generar evidencias, mayor número de agricultores Mejoran Rendimientos productivos, Autoridades municipales Para Mejorar condiciones, ¿Que tiene PROSUCO para mostrar ¿Qué hacer en una buena relación? ¿Qué necesitan los Agricultores?, Mejores capacidades Para Mejorar condiciones de vida "Vivir bien", fortalecimiento de economías locales, Agricultores Con Mejores capacidades, Rendimientos productivos Con Eficiencia, Rendimientos productivos ???? ¿Cuál es enfoque? Agricultura sostenible Seguridad alimentaria Medio de vida resilientes, A través del modelo yapuchiri Cómo estrategia Rendimientos productivos, A través del modelo yapuchiri Cómo estrategia mayor número de agricultores, Generar evidencias A través de Formación de yapuchiris, A través de un modelo para generar cambios En Agricultores, mayor número de agricultores ???? ¿Cómo llegamos a más agricultores?, Eficiencia ???? ¿En qué se sustenta la eficiencia? uso de recursos, reducción de costos uso de tecnología.