WARNING:
JavaScript is turned OFF. None of the links on this concept map will
work until it is reactivated.
If you need help turning JavaScript On, click here.
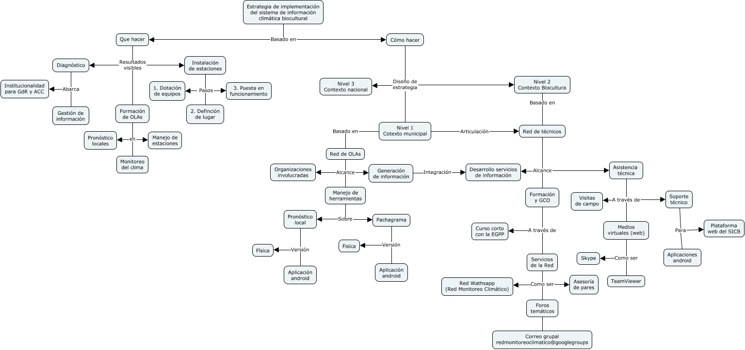
Este Cmap, tiene información relacionada con: Estrategia implementación SICB, Cómo hacer Diseño de estrategia Nivel 3 Contexto nacional, Instalación de estaciones Pasos 1. Dotación de equipos, Aplicación android Versión Física, Red de OLAs Alcance Generación de información, Medios virtuales (web) Como ser Skype, Asistencia técnica A través de Medios virtuales (web), Formación y GCO A través de Curso corto con la EGPP, Red de técnicos Alcance Desarrollo servicios de información, Pachagrama Versión Fisíca, Red de OLAs Alcance Organizaciones involucradas, Asistencia técnica A través de Soporte técnico, Nivel 1 Cotexto municipal Basado en Red de OLAs, Pronóstico local Versión Física, Generación de información Integración Desarrollo servicios de información, Nivel 1 Cotexto municipal Articulación Red de técnicos, Manejo de herramientas Sobre Pachagrama, Diagnóstico Abarca Gestión de información, Que hacer Resultados visibles Diagnóstico, Asistencia técnica A través de Visitas de campo, Manejo de herramientas Sobre Pronóstico local