WARNING:
JavaScript is turned OFF. None of the links on this concept map will
work until it is reactivated.
If you need help turning JavaScript On, click here.
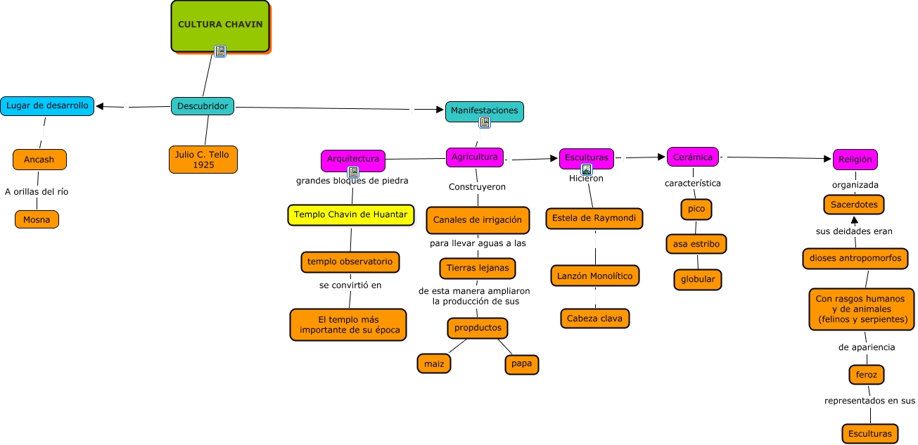
This Concept Map, created with IHMC CmapTools, has information related to: CHAVIN MAPA, Esculturas Cerámica, asa estribo ???? globular, Lugar de desarrollo Ancash, Con rasgos humanos y de animales (felinos y serpientes) de apariencia feroz, Cerámica Religión, Arquitectura grandes bloques de piedra Templo Chavin de Huantar, Religión organizada Sacerdotes, Agricultura Arquitectura, templo observatorio se convirtió en El templo más importante de su época, Esculturas Hicieron Estela de Raymondi, Cerámica característica pico, Agricultura Esculturas, Descubridor Lugar de desarrollo, Descubridor Manifestaciones, Descubridor ???? Julio C. Tello 1925, Manifestaciones Agricultura, Templo Chavin de Huantar ???? templo observatorio, pico ???? asa estribo, feroz representados en sus Esculturas, Estela de Raymondi Lanzón Monolítico