WARNING:
JavaScript is turned OFF. None of the links on this concept map will
work until it is reactivated.
If you need help turning JavaScript On, click here.
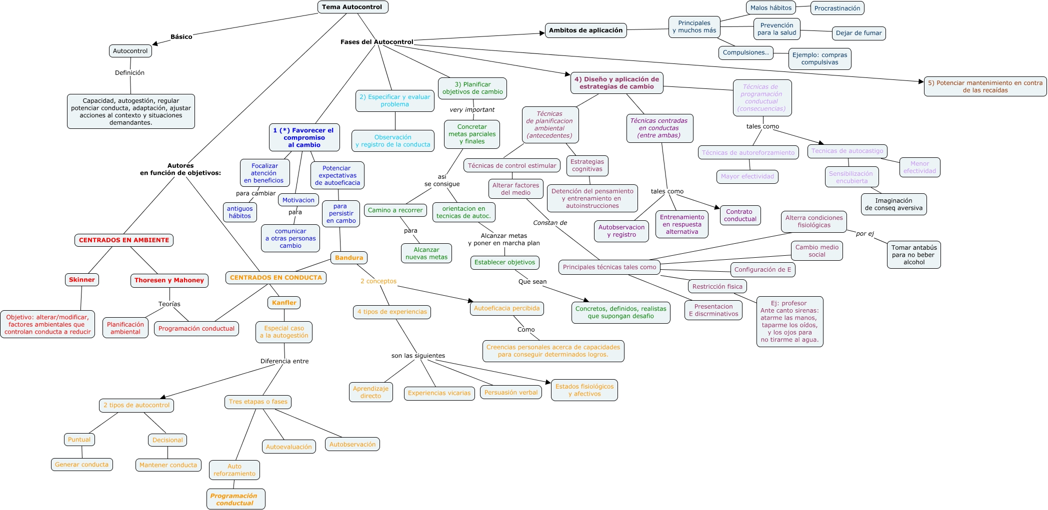
Este Cmap, tiene información relacionada con: Sin Título 1, Principales técnicas tales como ???? Restricción fisica, 1 (*) Favorecer el compromiso al cambio ???? Motivacion, Camino a recorrer para Alcanzar nuevas metas, Especial caso a la autogestión Diferencia entre 2 tipos de autocontrol, Tema Autocontrol Autores en función de objetivos: Skinner, 4) Diseño y aplicación de estrategias de cambio ???? Técnicas de planificacion ambiental (antecedentes), Decisional Mant Mantener conducta, Kanfler ???? Especial caso a la autogestión, Compulsiones.. ???? Ejemplo: compras compulsivas, Motivacion para comunicar a otras personas cambio, 4 tipos de experiencias son las siguientes Experiencias vicarias, Principales técnicas tales como ???? Alterra condiciones fisiológicas, Principales técnicas tales como ???? Cambio medio social, Técnicas de planificacion ambiental (antecedentes) ???? Estrategias cognitivas, 4 tipos de experiencias son las siguientes Aprendizaje directo, Técnicas centradas en conductas (entre ambas) tales como Autobservacion y registro, Tres etapas o fases ???? Autoevaluación, Restricción fisica ???? Ej: profesor Ante canto sirenas: atarme las manos, taparme los oídos, y los ojos para no tirarme al agua., Tema Autocontrol Fases del Autocontrol 4) Diseño y aplicación de estrategias de cambio, Sensibilización encubierta ???? Imaginación de conseq aversiva