WARNING:
JavaScript is turned OFF. None of the links on this concept map will
work until it is reactivated.
If you need help turning JavaScript On, click here.
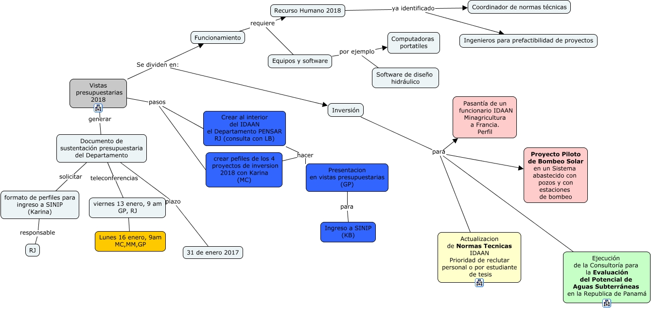
Este Cmap, tiene información relacionada con: Vistas presupuestarias 2018, Documento de sustentación presupuestaria del Departamento teleconferencias viernes 13 enero, 9 am GP, RJ, Inversión para Proyecto Piloto de Bombeo Solar en un Sistema abastecido con pozos y con estaciones de bombeo, Equipos y software por ejemplo Computadoras portatiles, Vistas presupuestarias 2018 Se dividen en: Inversión, Equipos y software por ejemplo Software de diseño hidráulico, Vistas presupuestarias 2018 pasos crear pefiles de los 4 proyectos de inversion 2018 con Karina (MC), crear pefiles de los 4 proyectos de inversion 2018 con Karina (MC) hacer Presentacion en vistas presupuestarias (GP), Inversión para Actualizacion de Normas Tecnicas IDAAN Prioridad de reclutar personal o por estudiante de tesis, viernes 13 enero, 9 am GP, RJ ???? Lunes 16 enero, 9am MC,MM,GP, Recurso Humano 2018 ya identificado Coordinador de normas técnicas, Recurso Humano 2018 ya identificado Ingenieros para prefactibilidad de proyectos, Vistas presupuestarias 2018 Se dividen en: Funcionamiento, Funcionamiento requiere Equipos y software, Funcionamiento requiere Recurso Humano 2018, Crear al interior del IDAAN el Departamento PENSAR RJ (consulta con LB) hacer Presentacion en vistas presupuestarias (GP), Documento de sustentación presupuestaria del Departamento solicitar formato de perfiles para ingreso a SINIP (Karina), Vistas presupuestarias 2018 pasos Crear al interior del IDAAN el Departamento PENSAR RJ (consulta con LB), Inversión para Ejecución de la Consultoría para la Evaluación del Potencial de Aguas Subterráneas en la Republica de Panamá, Inversión para Pasantía de un funcionario IDAAN Minagricultura a Francia. Perfil, formato de perfiles para ingreso a SINIP (Karina) responsable RJ