WARNING:
JavaScript is turned OFF. None of the links on this concept map will
work until it is reactivated.
If you need help turning JavaScript On, click here.
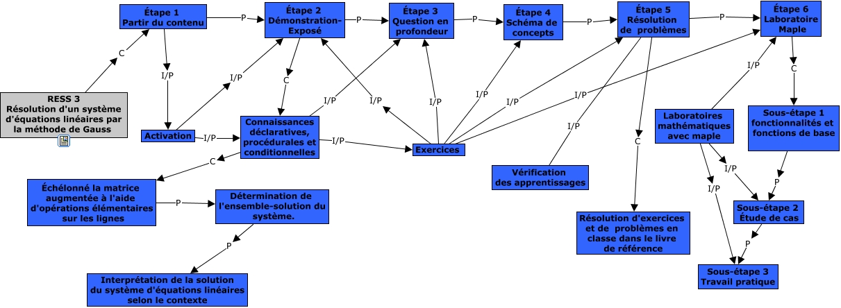
Cette carte de concepts créée avec IHMC CmapTools traite de: RESS3-ÉTAPES, Connaissances déclaratives, procédurales et conditionnelles I/P Exercices, Étape 5 Résolution de problèmes I/P Vérification des apprentissages, Sous-étape 1 fonctionnalités et fonctions de base P Sous-étape 2 Étude de cas, Étape 1 Partir du contenu P Étape 2 Démonstration- Exposé, Sous-étape 2 Étude de cas P Sous-étape 3 Travail pratique, Étape 2 Démonstration- Exposé P Étape 3 Question en profondeur, Étape 4 Schéma de concepts P Étape 5 Résolution de problèmes, Étape 2 Démonstration- Exposé C Connaissances déclaratives, procédurales et conditionnelles, Exercices I/P Étape 4 Schéma de concepts, RESS 3 Résolution d'un système d'équations linéaires par la méthode de Gauss C Étape 1 Partir du contenu, Exercices I/P Étape 3 Question en profondeur, Détermination de l'ensemble-solution du système. P Interprétation de la solution du système d'équations linéaires selon le contexte, Étape 6 Laboratoire Maple C Sous-étape 1 fonctionnalités et fonctions de base, Connaissances déclaratives, procédurales et conditionnelles I/P Étape 3 Question en profondeur, Étape 3 Question en profondeur P Étape 4 Schéma de concepts, Laboratoires mathématiques avec maple I/P Étape 6 Laboratoire Maple, Étape 5 Résolution de problèmes P Étape 6 Laboratoire Maple, Laboratoires mathématiques avec maple I/P Sous-étape 2 Étude de cas, Exercices I/P Étape 6 Laboratoire Maple, Échélonné la matrice augmentée à l'aide d'opérations élémentaires sur les lignes P Détermination de l'ensemble-solution du système.