WARNING:
JavaScript is turned OFF. None of the links on this concept map will
work until it is reactivated.
If you need help turning JavaScript On, click here.
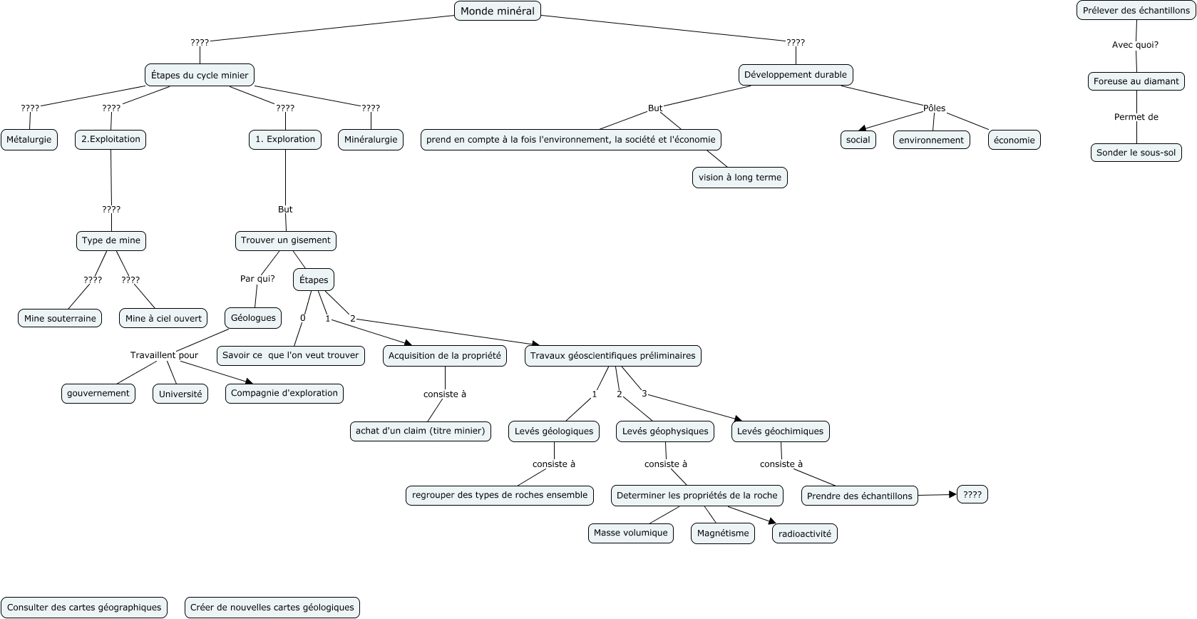
Cette carte de concepts créée avec IHMC CmapTools traite de: Copie de Allyson - Antoine, Étapes du cycle minier ???? Minéralurgie, Levés géologiques consiste à regrouper des types de roches ensemble, Trouver un gisement Étapes, Étapes du cycle minier ???? 1. Exploration, Determiner les propriétés de la roche radioactivité, Géologues Travaillent pour Université, Trouver un gisement Par qui? Géologues, Type de mine ???? Mine à ciel ouvert, Prélever des échantillons Avec quoi? Foreuse au diamant, Levés géophysiques consiste à Determiner les propriétés de la roche, Développement durable But vision à long terme, Étapes 2 Travaux géoscientifiques préliminaires, Géologues Travaillent pour Compagnie d'exploration, Type de mine ???? Mine souterraine, Travaux géoscientifiques préliminaires 3 Levés géochimiques, 1. Exploration But Trouver un gisement, 2.Exploitation ???? Type de mine, Étapes du cycle minier ???? Métalurgie, Determiner les propriétés de la roche Magnétisme, Étapes du cycle minier ???? 2.Exploitation