WARNING:
JavaScript is turned OFF. None of the links on this concept map will
work until it is reactivated.
If you need help turning JavaScript On, click here.
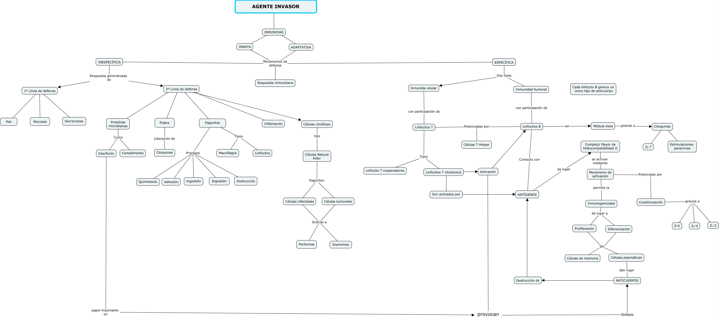
Este Cmap, tiene información relacionada con: inmunidad, Mecanismo de activación permite la Inmunogenicidad, Diferenciación de Células de memoria, ESPECÍFICA Dos tipos Inmunida celular, Linfocitos T Tipos Linfocito T cooperadores, INESPECÍFICA Respuesta generalizada de 1º Línea de defensa, INESPECÍFICA Mecanismos de defensa Respuesta Inmunitaria, Coestimulación gracias a IL-4, ADAPTATIVA Mecanismos de defensa Respuesta Inmunitaria, Inmunogenicidad da lugar a Proliferación, Linfocitos T citotóxicos ???? Son activados por, Fiebre Liberación de Citoquinas, 2º Línea de defensa ???? Proteínas microbianas, 1º Línea de defensa ???? Secreciones, Proliferación de Células plasmáticas, Proteínas microbianas Como Complemento, Complejo Mayor de Histocompatibilidad II se activan mediante Mecanismo de activación, Fagocitos Procesos Destrucción, INMUNIDAD ???? ADAPTATIVA, Son activados por ???? ANTÍGENOS, Linfocitos B en Médula ósea