WARNING:
JavaScript is turned OFF. None of the links on this concept map will
work until it is reactivated.
If you need help turning JavaScript On, click here.
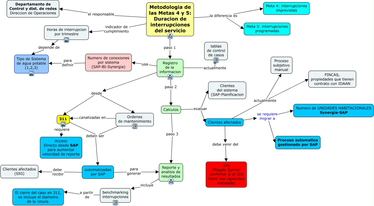
Este Cmap, tiene información relacionada con: Metodologia Metas4_5, Ordenes de mantenimiento deben ser automatizadas por SAP, Registro de la informacion desde 311, Registro de la informacion usa Numero de conexiones por sistema (SAP-BI-Synergia), Clientes afectados actualmente Proceso subjetivo manual, 311 requiere Acceso Directo desde SAP para aumentar velocidad de reporte, Calculos evaluar Clientes del sistema (SAP-Planificacion, Metodologia de las Metas 4 y 5: Duracion de interrupciones del servicio el responsable Departamento de Control y dist. de redes Direccion de Operaciones, Metodologia de las Metas 4 y 5: Duracion de interrupciones del servicio la diferencia es Meta 5: interrupciones programadas, benchmarking interrupciones a partir de El cierre del caso en 311, se incluye el diametro de la rotura., Registro de la informacion actualmente tablas de control de casos, Metodologia de las Metas 4 y 5: Duracion de interrupciones del servicio paso 1 Registro de la informacion, Registro de la informacion desde Ordenes de mantenimiento, Metodologia de las Metas 4 y 5: Duracion de interrupciones del servicio la diferencia es Meta 4: interrupciones imprevistas, Metodologia de las Metas 4 y 5: Duracion de interrupciones del servicio indicador de cumplimiento Horas de interrupcion por trimestre, automatizadas por SAP para generar Reporte y analisis de resultados, Horas de interrupcion por trimestre depende de Tipo de Sistema de agua potable (1,2,3), automatizadas por SAP debe recibir Clientes afectados (SIG), Clientes afectados debe venir del SIG (Magda Quiros: confirmar si el SIG tiene esa capacidad instalada), Calculos evaluar Clientes afectados, Clientes afectados se requiere migrar a Numero de UNIDADES HABITACIONALES Synergia-SAP