WARNING:
JavaScript is turned OFF. None of the links on this concept map will
work until it is reactivated.
If you need help turning JavaScript On, click here.
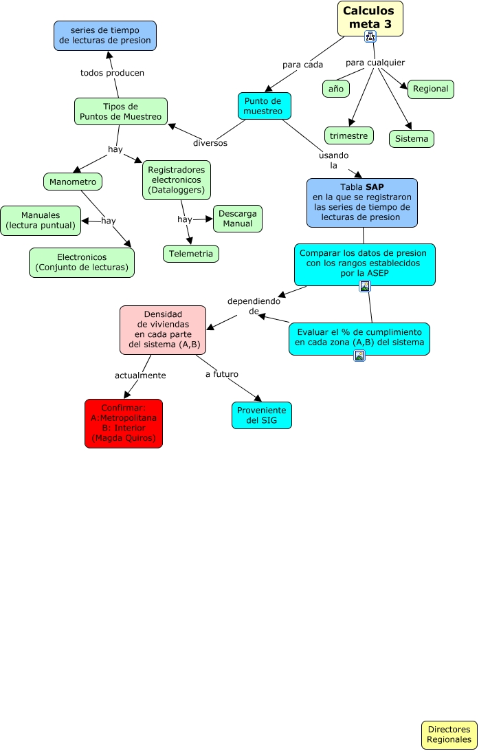
Este Cmap, tiene información relacionada con: calculos_meta3, Manometro hay Electronicos (Conjunto de lecturas), Punto de muestreo usando la Tabla SAP en la que se registraron las series de tiempo de lecturas de presion, Densidad de viviendas en cada parte del sistema (A,B) a futuro Proveniente del SIG, Punto de muestreo diversos Tipos de Puntos de Muestreo, Comparar los datos de presion con los rangos establecidos por la ASEP dependiendo de Densidad de viviendas en cada parte del sistema (A,B), Tipos de Puntos de Muestreo hay Registradores electronicos (Dataloggers), Calculos meta 3 para cualquier trimestre, Tabla SAP en la que se registraron las series de tiempo de lecturas de presion ???? Comparar los datos de presion con los rangos establecidos por la ASEP, Tipos de Puntos de Muestreo todos producen series de tiempo de lecturas de presion, Calculos meta 3 para cualquier año, Registradores electronicos (Dataloggers) hay Telemetria, Calculos meta 3 para cualquier Sistema, Calculos meta 3 para cualquier Regional, Calculos meta 3 para cada Punto de muestreo, Manometro hay Manuales (lectura puntual), Tipos de Puntos de Muestreo hay Manometro, Evaluar el % de cumplimiento en cada zona (A,B) del sistema dependiendo de Densidad de viviendas en cada parte del sistema (A,B), Comparar los datos de presion con los rangos establecidos por la ASEP ???? Evaluar el % de cumplimiento en cada zona (A,B) del sistema, Densidad de viviendas en cada parte del sistema (A,B) actualmente Confirmar: A:Metropolitana B: Interior (Magda Quiros), Registradores electronicos (Dataloggers) hay Descarga Manual