WARNING:
JavaScript is turned OFF. None of the links on this concept map will
work until it is reactivated.
If you need help turning JavaScript On, click here.
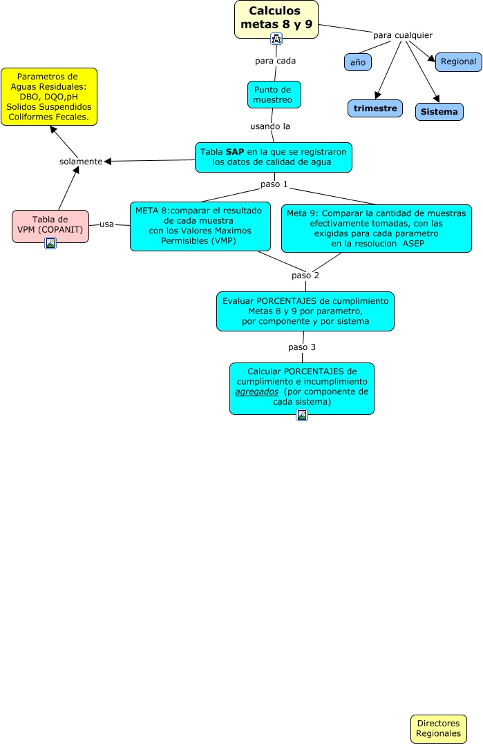
Este Cmap, tiene información relacionada con: calculos_metas8_9, Tabla SAP en la que se registraron los datos de calidad de agua paso 1 META 8:comparar el resultado de cada muestra con los Valores Maximos Permisibles (VMP), Calculos metas 8 y 9 para cualquier Sistema, Calculos metas 8 y 9 para cualquier año, Punto de muestreo usando la Tabla SAP en la que se registraron los datos de calidad de agua, Tabla SAP en la que se registraron los datos de calidad de agua solamente Parametros de Aguas Residuales: DBO, DQO,pH Solidos Suspendidos Coliformes Fecales., Evaluar PORCENTAJES de cumplimiento Metas 8 y 9 por parametro, por componente y por sistema paso 3 Calcular PORCENTAJES de cumplimiento e incumplimiento agregados (por componente de cada sistema), Tabla de VPM (COPANIT) solamente Parametros de Aguas Residuales: DBO, DQO,pH Solidos Suspendidos Coliformes Fecales., Calculos metas 8 y 9 para cada Punto de muestreo, Tabla SAP en la que se registraron los datos de calidad de agua paso 1 Meta 9: Comparar la cantidad de muestras efectivamente tomadas, con las exigidas para cada parametro en la resolucion ASEP, Meta 9: Comparar la cantidad de muestras efectivamente tomadas, con las exigidas para cada parametro en la resolucion ASEP paso 2 Evaluar PORCENTAJES de cumplimiento Metas 8 y 9 por parametro, por componente y por sistema, META 8:comparar el resultado de cada muestra con los Valores Maximos Permisibles (VMP) usa Tabla de VPM (COPANIT), META 8:comparar el resultado de cada muestra con los Valores Maximos Permisibles (VMP) paso 2 Evaluar PORCENTAJES de cumplimiento Metas 8 y 9 por parametro, por componente y por sistema, Calculos metas 8 y 9 para cualquier Regional, Calculos metas 8 y 9 para cualquier trimestre