WARNING:
JavaScript is turned OFF. None of the links on this concept map will
work until it is reactivated.
If you need help turning JavaScript On, click here.
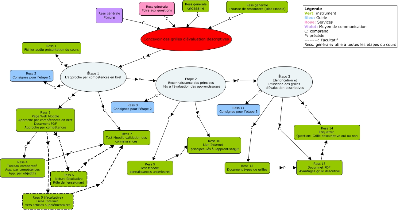
Cette carte de concepts créée avec IHMC CmapTools traite de: Travail 4 M. Briand, Étape 1 L'approche par compétences en bref P Étape 2 Reconnaissance des principes liés à l'évaluation des apprentissages, Étape 3 Identification et utilisation des grilles d'évaluation descriptives C Ress 14 Étiquette: Question: Grille descxriptive oui ou non, Ress 4 Tableau comparatif App. par compétences App. par objectifs P Ress 7 Test Moodle validation des connaissances, Ress générale Glossaire C Concevoir des grilles d'évaluation descriptives, Ress 9 Test Moodle connaissances antérieures P Ress 10 Lien Internet principes liés à l'apprentissage, Concevoir des grilles d'évaluation descriptives C Étape 1 L'approche par compétences en bref, Ress 3 Page Web Moodle Approche par compétences en bref Document PDF Approche par compétences C Ress 5 (facultative) Liens Internet vers articles supplémentaires, Ress 5 (facultative) Liens Internet vers articles supplémentaires P Ress 7 Test Moodle validation des connaissances, Étape 1 L'approche par compétences en bref C Ress 2 Consignes pour l'étape 1, Étape 1 L'approche par compétences en bref C Ress 3 Page Web Moodle Approche par compétences en bref Document PDF Approche par compétences, Étape 1 L'approche par compétences en bref C Ress 1 Fichier audio présentation du cours, Étape 1 L'approche par compétences en bref C Ress 7 Test Moodle validation des connaissances, Ress 13 Documnet PDF Avantages grille descritive P Ress 14 Étiquette: Question: Grille descxriptive oui ou non, Ress 3 Page Web Moodle Approche par compétences en bref Document PDF Approche par compétences C Ress 4 Tableau comparatif App. par compétences App. par objectifs, Étape 3 Identification et utilisation des grilles d'évaluation descriptives C Ress 13 Documnet PDF Avantages grille descritive, Étape 2 Reconnaissance des principes liés à l'évaluation des apprentissages C Ress 9 Test Moodle connaissances antérieures, Étape 3 Identification et utilisation des grilles d'évaluation descriptives C Ress 12 Document types de grilles, Étape 2 Reconnaissance des principes liés à l'évaluation des apprentissages P Étape 3 Identification et utilisation des grilles d'évaluation descriptives, Ress générale Forum C Concevoir des grilles d'évaluation descriptives, Ress générale Trousse de ressources (Bloc Moodle) C Concevoir des grilles d'évaluation descriptives