WARNING:
JavaScript is turned OFF. None of the links on this concept map will
work until it is reactivated.
If you need help turning JavaScript On, click here.
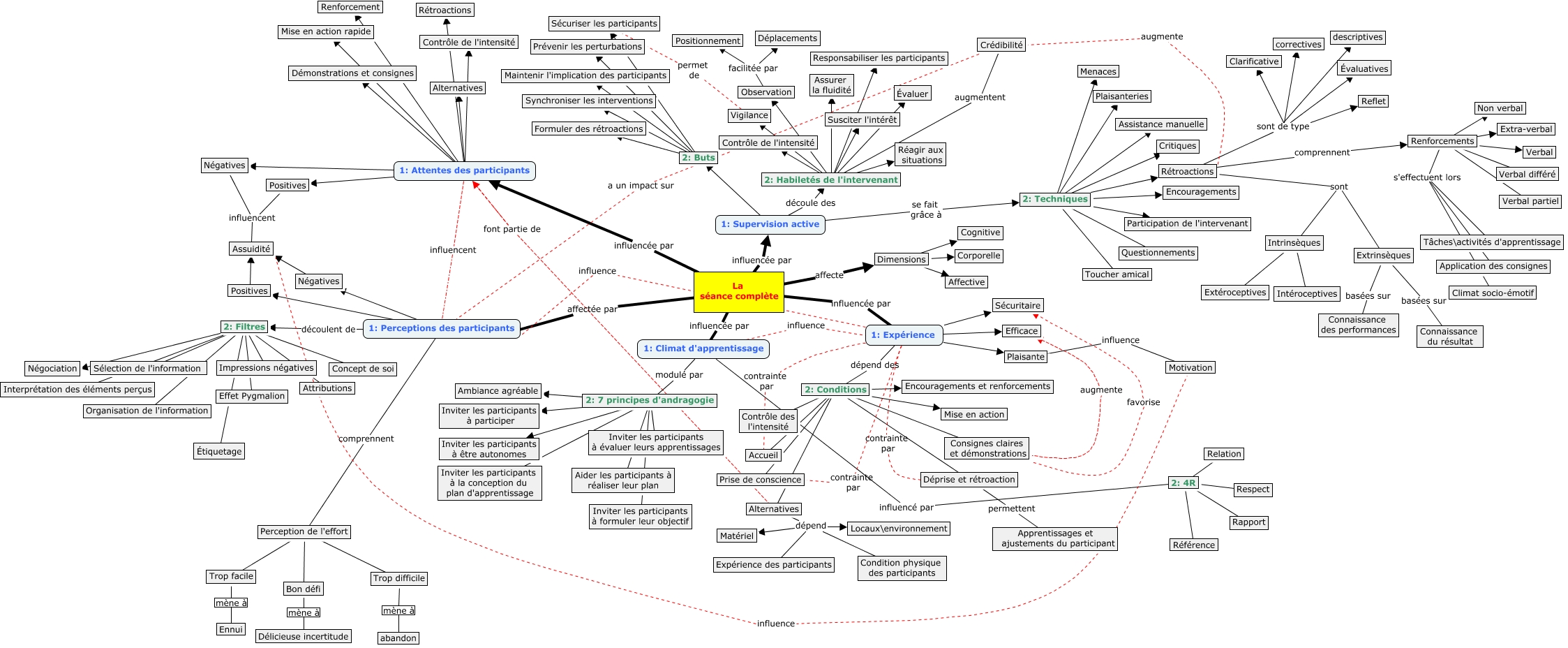
Cette carte de concepts créée avec IHMC CmapTools traite de: Intervention, 2: 7 principes d'andragogie Inviter les participants à participer, La séance complète affectée par 1: Perceptions des participants, Renforcements s'effectuent lors Tâches\activités d'apprentissage, 1: Attentes des participants Mise en action rapide, Perception de l'effort Bon défi, 2: Buts Prévenir les perturbations, Alternatives dépend Matériel, Rétroactions sont de type correctives, 1: Attentes des participants Démonstrations et consignes, 2: Habiletés de l'intervenant Observation, Crédibilité a un impact sur 1: Perceptions des participants, 2: Buts Synchroniser les interventions, 2: Habiletés de l'intervenant Évaluer, 2: Filtres Étiquetage, 1: Attentes des participants Renforcement, Dimensions Affective, 2: Buts Sécuriser les participants, Rétroactions sont de type Évaluatives, 1: Expérience contrainte par Prise de conscience, 2: Habiletés de l'intervenant augmentent Crédibilité