WARNING:
JavaScript is turned OFF. None of the links on this concept map will
work until it is reactivated.
If you need help turning JavaScript On, click here.
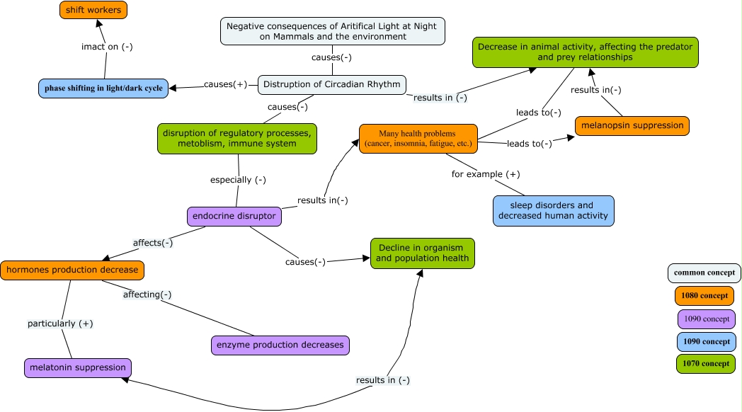
This Concept Map, created with IHMC CmapTools, has information related to: this project tho, Negative consequences of Aritifical Light at Night on Mammals and the environment causes(-) Distruption of Circadian Rhythm, hormones production decrease particularly (+) melatonin suppression, phase shifting in light/dark cycle imact on (-) shift workers, melanopsin suppression results in(-) Decrease in animal activity, affecting the predator and prey relationships, Decrease in animal activity, affecting the predator and prey relationships leads to(-) Many health problems (cancer, insomnia, fatigue, etc.), endocrine disruptor results in(-) Many health problems (cancer, insomnia, fatigue, etc.), Many health problems (cancer, insomnia, fatigue, etc.) for example (+) sleep disorders and decreased human activity, disruption of regulatory processes, metoblism, immune system especially (-) endocrine disruptor, Distruption of Circadian Rhythm causes(+) phase shifting in light/dark cycle, Distruption of Circadian Rhythm causes(-) disruption of regulatory processes, metoblism, immune system, endocrine disruptor affects(-) hormones production decrease, Many health problems (cancer, insomnia, fatigue, etc.) leads to(-) melanopsin suppression, Distruption of Circadian Rhythm results in (-) Decrease in animal activity, affecting the predator and prey relationships, endocrine disruptor causes(-) Decline in organism and population health, hormones production decrease affecting(-) enzyme production decreases