WARNING:
JavaScript is turned OFF. None of the links on this concept map will
work until it is reactivated.
If you need help turning JavaScript On, click here.
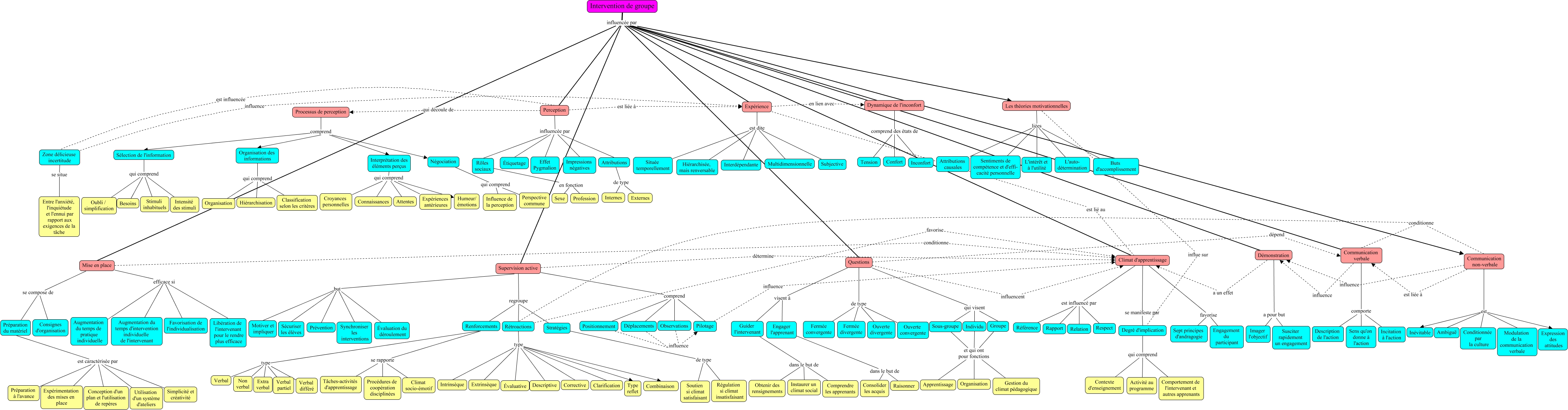
Cette carte de concepts créée avec IHMC CmapTools traite de: sexyfrede, Intervention de groupe influencée par Communication verbale, Processus de perception comprend Négociation, Préparation du matériel est caractérisée par Expérimentation des mises en place, Supervision active but Évaluation du déroulement, Climat d'apprentissage se manifeste par Degré d'implication, Préparation du matériel est caractérisée par Simplicité et créativité, Interprétation des éléments perçus qui comprend Connaissances, Questions visent à Guider l'intervenant, Communication verbale comporte Description de l'action, Questions qui visent Groupe, Processus de perception comprend Interprétation des éléments perçus, Rôles sociaux en fonction Profession, Degré d'implication qui comprend Activité au programme, Pilotage influence Climat d'apprentissage, Supervision active comprend Observations, Rétroactions type Extrinsèque, Intervention de groupe influencée par Dynamique de l'inconfort, Les théories motivationnelles influe sur Degré d'implication, Supervision active but Motiver et impliquer, Interprétation des éléments perçus qui comprend Attentes