WARNING:
JavaScript is turned OFF. None of the links on this concept map will
work until it is reactivated.
If you need help turning JavaScript On, click here.
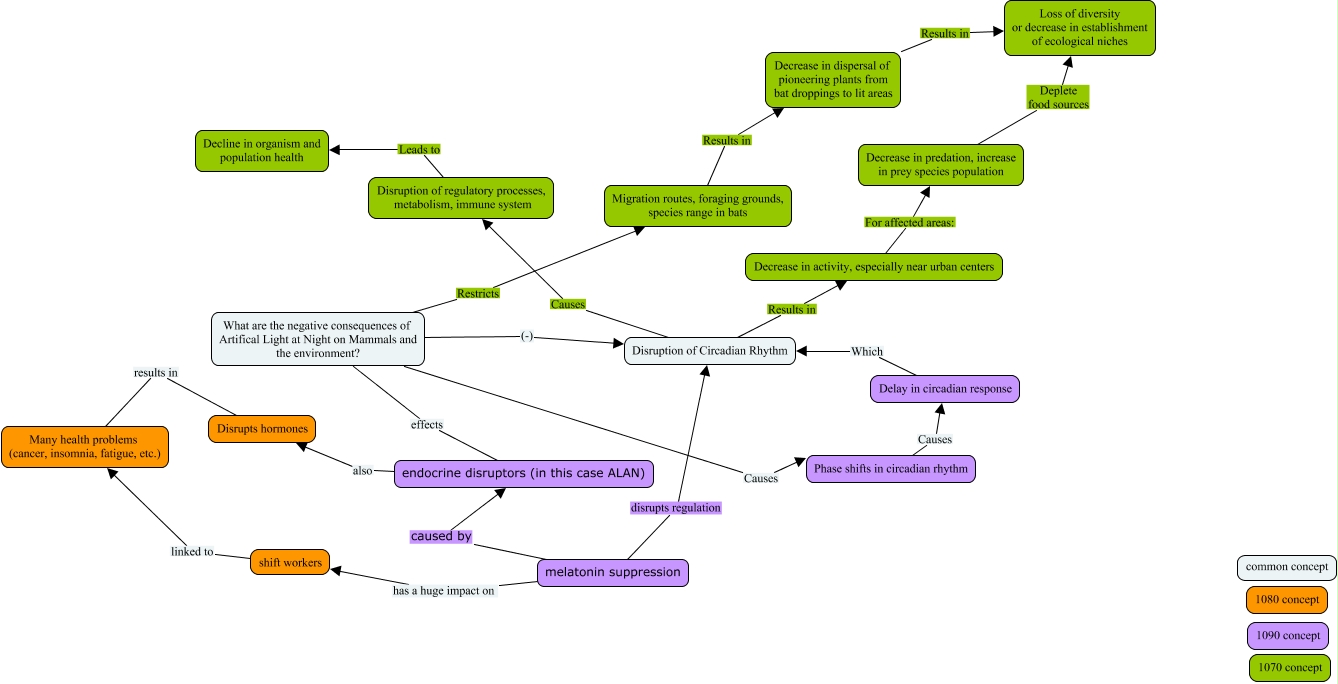
This Concept Map, created with IHMC CmapTools, has information related to: Latest version, Delay in circadian response Which Disruption of Circadian Rhythm, Migration routes, foraging grounds, species range in bats Results in Decrease in dispersal of pioneering plants from bat droppings to lit areas, melatonin suppression caused by endocrine disruptors (in this case ALAN), Decrease in predation, increase in prey species population Deplete food sources Loss of diversity or decrease in establishment of ecological niches, Disrupts hormones results in Many health problems (cancer, insomnia, fatigue, etc.), melatonin suppression disrupts regulation Disruption of Circadian Rhythm, melatonin suppression has a huge impact on shift workers, Decrease in dispersal of pioneering plants from bat droppings to lit areas Results in Loss of diversity or decrease in establishment of ecological niches, What are the negative consequences of Artifical Light at Night on Mammals and the environment? (-) Disruption of Circadian Rhythm, Disruption of regulatory processes, metabolism, immune system Leads to Decline in organism and population health, What are the negative consequences of Artifical Light at Night on Mammals and the environment? Causes Phase shifts in circadian rhythm, What are the negative consequences of Artifical Light at Night on Mammals and the environment? Restricts Migration routes, foraging grounds, species range in bats, Disruption of Circadian Rhythm Causes Disruption of regulatory processes, metabolism, immune system, Disruption of Circadian Rhythm Results in Decrease in activity, especially near urban centers, endocrine disruptors (in this case ALAN) also Disrupts hormones, shift workers linked to Many health problems (cancer, insomnia, fatigue, etc.), Phase shifts in circadian rhythm Causes Delay in circadian response, Decrease in activity, especially near urban centers For affected areas: Decrease in predation, increase in prey species population, What are the negative consequences of Artifical Light at Night on Mammals and the environment? effects endocrine disruptors (in this case ALAN)