WARNING:
JavaScript is turned OFF. None of the links on this concept map will
work until it is reactivated.
If you need help turning JavaScript On, click here.
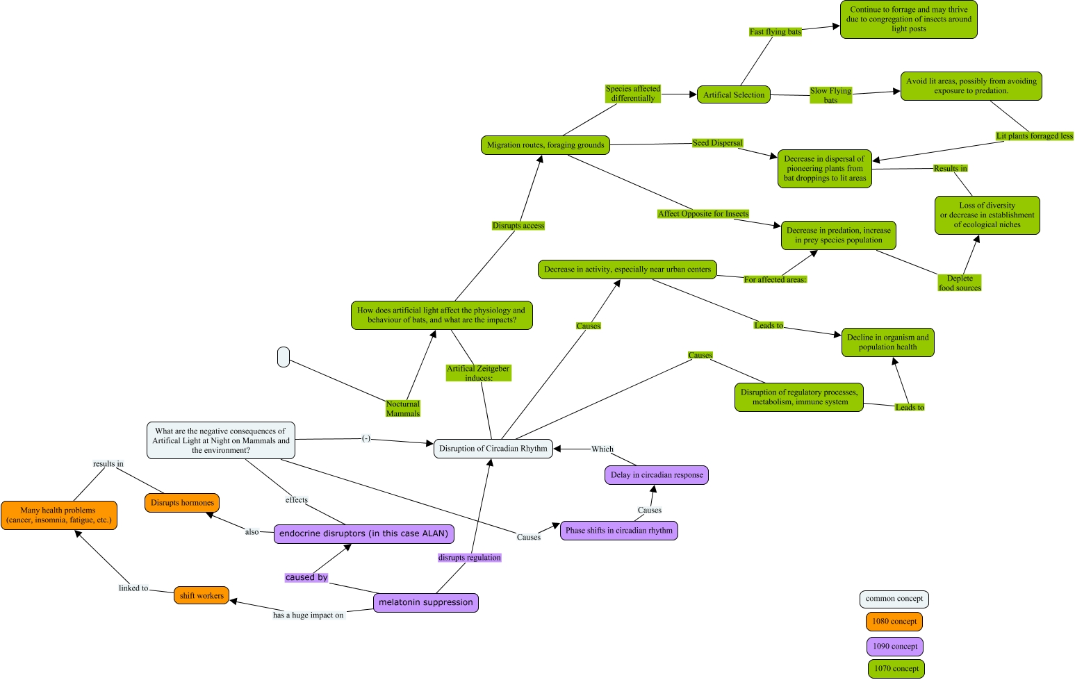
This Concept Map, created with IHMC CmapTools, has information related to: Marie's addition, How does artificial light affect the physiology and behaviour of bats, and what are the impacts? Disrupts access Migration routes, foraging grounds, Disruption of Circadian Rhythm Causes Decrease in activity, especially near urban centers, Avoid lit areas, possibly from avoiding exposure to predation. Lit plants forraged less Decrease in dispersal of pioneering plants from bat droppings to lit areas, Disruption of Circadian Rhythm Causes Disruption of regulatory processes, metabolism, immune system, Decrease in activity, especially near urban centers Leads to Decline in organism and population health, Decrease in predation, increase in prey species population Deplete food sources Loss of diversity or decrease in establishment of ecological niches, melatonin suppression has a huge impact on shift workers, Artifical Selection Slow Flying bats Avoid lit areas, possibly from avoiding exposure to predation., What are the negative consequences of Artifical Light at Night on Mammals and the environment? (-) Disruption of Circadian Rhythm, Disruption of regulatory processes, metabolism, immune system Leads to Decline in organism and population health, Migration routes, foraging grounds Species affected differentially Artifical Selection, Delay in circadian response Which Disruption of Circadian Rhythm, Migration routes, foraging grounds Affect Opposite for Insects Decrease in predation, increase in prey species population, How does artificial light affect the physiology and behaviour of bats, and what are the impacts? Artifical Zeitgeber induces: Disruption of Circadian Rhythm, Disrupts hormones results in Many health problems (cancer, insomnia, fatigue, etc.), Migration routes, foraging grounds Seed Dispersal Decrease in dispersal of pioneering plants from bat droppings to lit areas, melatonin suppression caused by endocrine disruptors (in this case ALAN), What are the negative consequences of Artifical Light at Night on Mammals and the environment? Causes Phase shifts in circadian rhythm, Decrease in activity, especially near urban centers For affected areas: Decrease in predation, increase in prey species population, Artifical Selection Fast flying bats Continue to forrage and may thrive due to congregation of insects around light posts