WARNING:
JavaScript is turned OFF. None of the links on this concept map will
work until it is reactivated.
If you need help turning JavaScript On, click here.
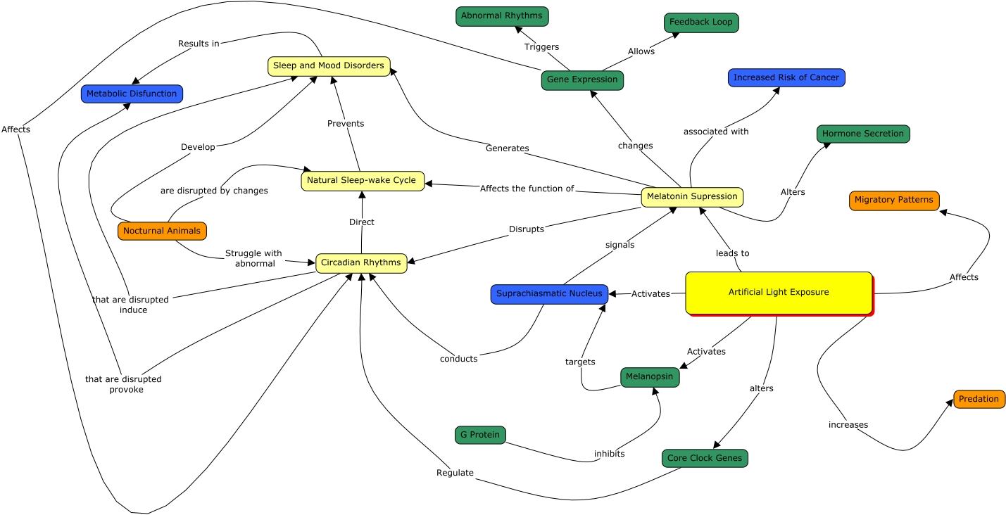
This Concept Map, created with IHMC CmapTools, has information related to: BIOL IDP 2016 version 2, Melatonin Supression Generates Sleep and Mood Disorders, Core Clock Genes Regulate Circadian Rhythms, Artificial Light Exposure increases Predation, Circadian Rhythms that are disrupted induce Sleep and Mood Disorders, Gene Expression Allows Feedback Loop, Sleep and Mood Disorders Results in Metabolic Disfunction, Artificial Light Exposure Affects Migratory Patterns, Gene Expression Affects Circadian Rhythms, Nocturnal Animals Develop Sleep and Mood Disorders, Suprachiasmatic Nucleus signals Melatonin Supression, Artificial Light Exposure Activates Suprachiasmatic Nucleus, Melatonin Supression Affects the function of Natural Sleep-wake Cycle, Melatonin Supression associated with Increased Risk of Cancer, Suprachiasmatic Nucleus conducts Circadian Rhythms, Artificial Light Exposure alters Core Clock Genes, Artificial Light Exposure leads to Melatonin Supression, Natural Sleep-wake Cycle Prevents Sleep and Mood Disorders, G Protein inhibits Melanopsin, Circadian Rhythms Direct Natural Sleep-wake Cycle, Circadian Rhythms that are disrupted provoke Metabolic Disfunction