WARNING:
JavaScript is turned OFF. None of the links on this concept map will
work until it is reactivated.
If you need help turning JavaScript On, click here.
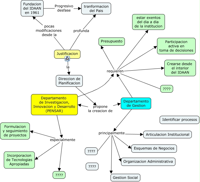
Este Cmap, tiene información relacionada con: JustificacionPENSAR, Departamento de Investigacion, Innovacion y Desarrollo (PENSAR) especialmente Incorporacion de Tecnologias Apropiadas, Departamento de Gestion requieren ????, Departamento de Gestion requieren Participacion activa en toma de decisiones, Direccion de Planificacion propone la creacion de Departamento de Gestion, Departamento de Investigacion, Innovacion y Desarrollo (PENSAR) especialmente Formulacion y seguimiento de proyectos, Departamento de Gestion requieren Presupuesto, Departamento de Investigacion, Innovacion y Desarrollo (PENSAR) requieren estar exentos del dia a dia de la institucion, Justificacion pocas modificaciones desde la Fundacion del IDAAN en 1961, Departamento de Investigacion, Innovacion y Desarrollo (PENSAR) requieren Crearse desde el interior del IDAAN, Direccion de Planificacion propone la creacion de Departamento de Investigacion, Innovacion y Desarrollo (PENSAR), Departamento de Investigacion, Innovacion y Desarrollo (PENSAR) especialmente ????, Departamento de Gestion principalmente Esquemas de Negocios, Departamento de Gestion principalmente Organizacion Administrativa, Departamento de Gestion principalmente ????, Departamento de Investigacion, Innovacion y Desarrollo (PENSAR) requieren Participacion activa en toma de decisiones, Departamento de Gestion principalmente Articulacion Institucional, Justificacion la Direccion de Planificacion, Departamento de Investigacion, Innovacion y Desarrollo (PENSAR) requieren Presupuesto, Fundacion del IDAAN en 1961 Progresivo desfase tranformacion del Pais, Justificacion profunda tranformacion del Pais