WARNING:
JavaScript is turned OFF. None of the links on this concept map will
work until it is reactivated.
If you need help turning JavaScript On, click here.
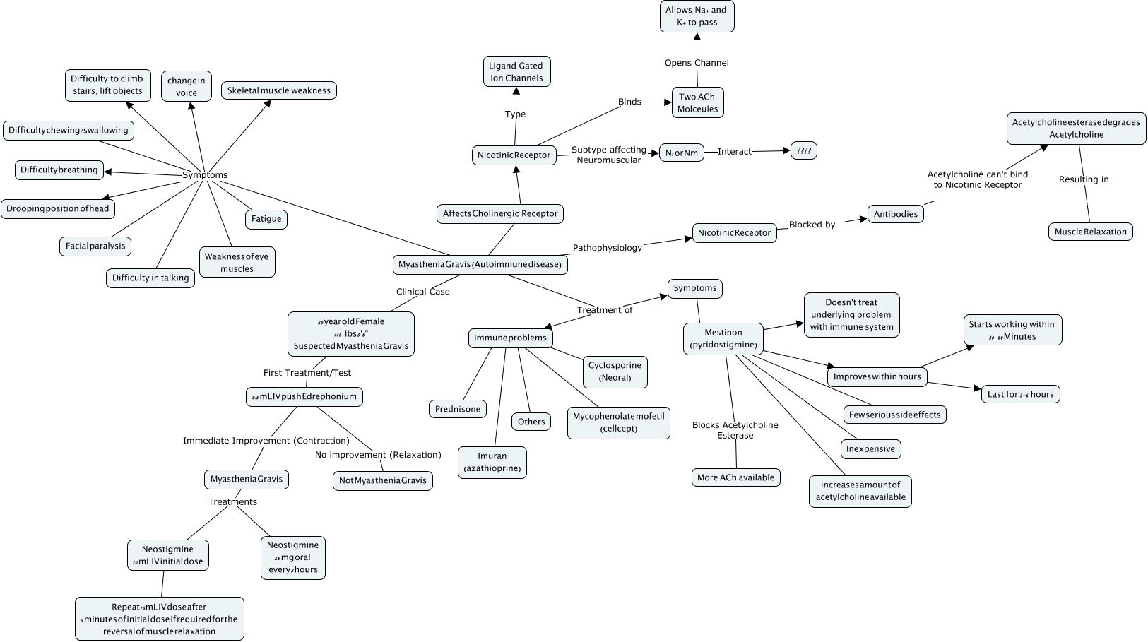
This Concept Map, created with IHMC CmapTools, has information related to: MG Bitches, Nicotinic Receptor Subtype affecting Neuromuscular N1 or Nm, Immune problems ???? Mycophenolate mofetil (cellcept), Myasthenia Gravis (Autoimmune disease) Symptoms Fatigue, Myasthenia Gravis (Autoimmune disease) Symptoms Weakness of eye muscles, Difficulty chewing/swallowing Symptoms Difficulty breathing, Mestinon (pyridostigmine) ???? Doesn't treat underlying problem with immune system, Two ACh Molceules Opens Channel Allows Na+ and K+ to pass, Myasthenia Gravis (Autoimmune disease) Treatment of Immune problems, Improves within hours ???? Last for 3-6 hours, N1 or Nm Interact ????, Myasthenia Gravis (Autoimmune disease) Symptoms Drooping position of head, Mestinon (pyridostigmine) ???? Few serious side effects, Immune problems ???? Cyclosporine (Neoral), Difficulty chewing/swallowing Symptoms change in voice, Difficulty chewing/swallowing Symptoms Skeletal muscle weakness, Difficulty chewing/swallowing Symptoms Facial paralysis, Myasthenia Gravis (Autoimmune disease) Symptoms Difficulty to climb stairs, lift objects, Myasthenia Gravis (Autoimmune disease) Treatment of Symptoms, Nicotinic Receptor Binds Two ACh Molceules, Immune problems ???? Prednisone