WARNING:
JavaScript is turned OFF. None of the links on this concept map will
work until it is reactivated.
If you need help turning JavaScript On, click here.
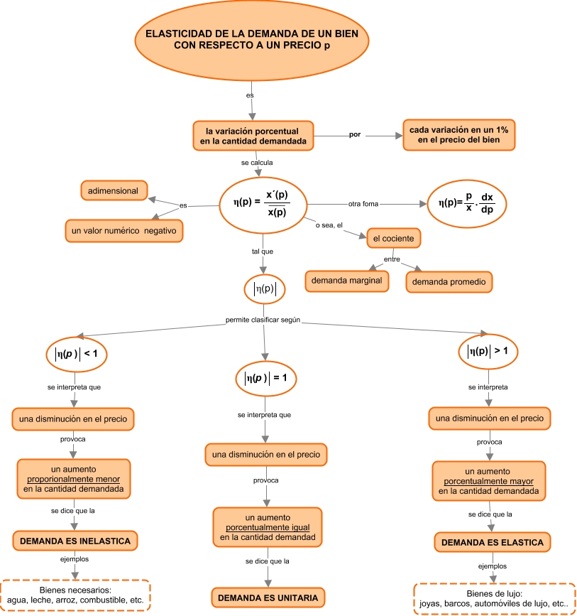
Este Cmap, tiene información relacionada con: ELASTICIDAD DE LA DEMANDA, <math xmlns="http://www.w3.org/1998/Math/MathML"> <mtext> el cociente </mtext> </math> entre demanda promedio, DEMANDA ES ELASTICA ejemplos Bienes de lujo: joyas, barcos, automóviles de lujo, etc.., un aumento porcentualmente mayor en la cantidad demandada se dice que la DEMANDA ES ELASTICA, <math xmlns="http://www.w3.org/1998/Math/MathML"> <mrow> <mtext> η(p) = </mtext> <mfrac> <mtext> x´(p) </mtext> <munderover> <mtext> x(p) </mtext> <none/> <mtext> _____ </mtext> </munderover> </mfrac> <mtext> </mtext> </mrow> </math> es adimensional, una disminución en el precio provoca un aumento porcentualmente igual en la cantidad demandad, un aumento porcentualmente igual en la cantidad demandad se dice que la DEMANDA ES UNITARIA, <math xmlns="http://www.w3.org/1998/Math/MathML"> <mrow> <mfenced open="|" close="|"> <mtext> η(p) </mtext> </mfenced> <mtext> < 1 </mtext> </mrow> </math> se interpreta que una disminución en el precio, <math xmlns="http://www.w3.org/1998/Math/MathML"> <mrow> <mtext> η(p) = </mtext> <mfrac> <mtext> x´(p) </mtext> <munderover> <mtext> x(p) </mtext> <none/> <mtext> _____ </mtext> </munderover> </mfrac> <mtext> </mtext> </mrow> </math> tal que <math xmlns="http://www.w3.org/1998/Math/MathML"> <mrow> <mfenced open="|" close="|"> <mtext> η(p) </mtext> </mfenced> </mrow> </math>, <math xmlns="http://www.w3.org/1998/Math/MathML"> <mrow> <mfenced open="|" close="|"> <mtext> η(p) </mtext> </mfenced> </mrow> </math> permite clasificar según <math xmlns="http://www.w3.org/1998/Math/MathML"> <mrow> <mfenced open="|" close="|"> <mtext> η(p) </mtext> </mfenced> <mtext> = 1 </mtext> </mrow> </math>, <math xmlns="http://www.w3.org/1998/Math/MathML"> <mrow> <mfenced open="|" close="|"> <mtext> η(p) </mtext> </mfenced> <mtext> > 1 </mtext> </mrow> </math> se interpreta una disminución en el precio, ELASTICIDAD DE LA DEMANDA DE UN BIEN CON RESPECTO A UN PRECIO p es la variación porcentual en la cantidad demandada, DEMANDA ES INELASTICA ejemplos Bienes necesarios: agua, leche, arroz, combustible, etc., <math xmlns="http://www.w3.org/1998/Math/MathML"> <mrow> <mfenced open="|" close="|"> <mtext> η(p) </mtext> </mfenced> </mrow> </math> permite clasificar según <math xmlns="http://www.w3.org/1998/Math/MathML"> <mrow> <mfenced open="|" close="|"> <mtext> η(p) </mtext> </mfenced> <mtext> < 1 </mtext> </mrow> </math>, la variación porcentual en la cantidad demandada se calcula <math xmlns="http://www.w3.org/1998/Math/MathML"> <mrow> <mtext> η(p) = </mtext> <mfrac> <mtext> x´(p) </mtext> <munderover> <mtext> x(p) </mtext> <none/> <mtext> _____ </mtext> </munderover> </mfrac> <mtext> </mtext> </mrow> </math>, <math xmlns="http://www.w3.org/1998/Math/MathML"> <mrow> <mtext> η(p) = </mtext> <mfrac> <mtext> x´(p) </mtext> <munderover> <mtext> x(p) </mtext> <none/> <mtext> _____ </mtext> </munderover> </mfrac> <mtext> </mtext> </mrow> </math> o sea, el <math xmlns="http://www.w3.org/1998/Math/MathML"> <mtext> el cociente </mtext> </math>, <math xmlns="http://www.w3.org/1998/Math/MathML"> <mrow> <mtext> η(p) = </mtext> <mfrac> <mtext> x´(p) </mtext> <munderover> <mtext> x(p) </mtext> <none/> <mtext> _____ </mtext> </munderover> </mfrac> <mtext> </mtext> </mrow> </math> otra foma <math xmlns="http://www.w3.org/1998/Math/MathML"> <mrow> <mtext> η(p)= </mtext> <mfrac> <mtext> p </mtext> <mtext> x </mtext> </mfrac> <mtext> . </mtext> <mfrac> <mtext> dx </mtext> <mtext> dp </mtext> </mfrac> </mrow> </math>, <math xmlns="http://www.w3.org/1998/Math/MathML"> <mrow> <mtext> η(p) = </mtext> <mfrac> <mtext> x´(p) </mtext> <munderover> <mtext> x(p) </mtext> <none/> <mtext> _____ </mtext> </munderover> </mfrac> <mtext> </mtext> </mrow> </math> es un valor numérico negativo, <math xmlns="http://www.w3.org/1998/Math/MathML"> <mrow> <mfenced open="|" close="|"> <mtext> η(p) </mtext> </mfenced> </mrow> </math> permite clasificar según <math xmlns="http://www.w3.org/1998/Math/MathML"> <mrow> <mfenced open="|" close="|"> <mtext> η(p) </mtext> </mfenced> <mtext> > 1 </mtext> </mrow> </math>, <math xmlns="http://www.w3.org/1998/Math/MathML"> <mtext> el cociente </mtext> </math> entre demanda marginal, un aumento proporionalmente menor en la cantidad demandada se dice que la DEMANDA ES INELASTICA