WARNING:
JavaScript is turned OFF. None of the links on this concept map will
work until it is reactivated.
If you need help turning JavaScript On, click here.
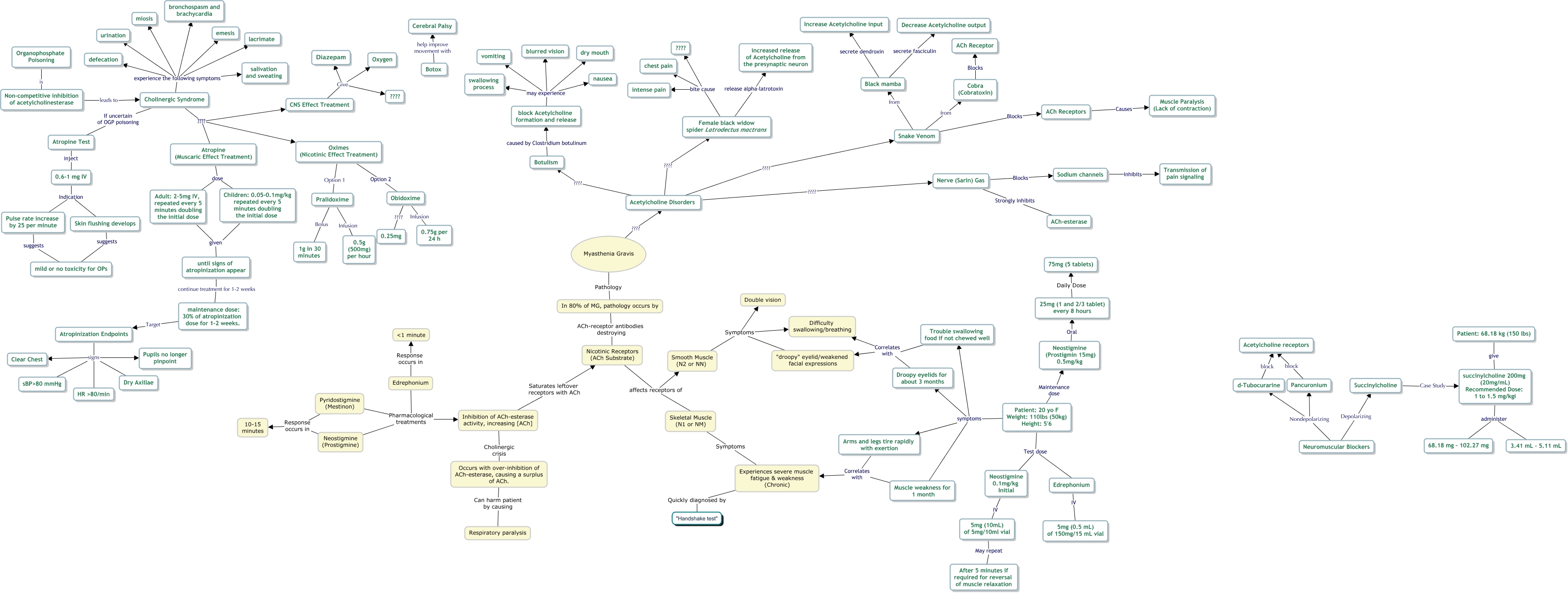
This Concept Map, created with IHMC CmapTools, has information related to: Week 13 (11) Myasthenia Gravis, Oximes (Nicotinic Effect Treatment) Option 1 Pralidoxime, CNS Effect Treatment Give ????, CNS Effect Treatment Give Diazepam, Experiences severe muscle fatigue & weakness (Chronic) Quickly diagnosed by "Handshake test", Patient: 20 yo F Weight: 110lbs (50kg) Height: 5'6 symptoms Muscle weakness for 1 month, Obidoxime Infusion 0.75g per 24 h, ACh Receptors Causes Muscle Paralysis (Lack of contraction), Pyridostigmine (Mestinon) Pharmacological treatments Inhibition of ACh-esterase activity, increasing [ACh], Obidoxime ???? 0.25mg, Nicotinic Receptors (ACh Substrate) affects receptors of Skeletal Muscle (N1 or NM), 0.6-1 mg IV Indication Skin flushing develops, Pralidoxime Infusion 0.5g (500mg) per hour, d-Tubocurarine block Acetylcholine receptors, 25mg (1 and 2/3 tablet) every 8 hours Daily Dose 75mg (5 tablets), In 80% of MG, pathology occurs by ACh-receptor antibodies destroying Nicotinic Receptors (ACh Substrate), Patient: 68.18 kg (150 lbs) give succinylcholine 200mg (20mg/mL) Recommended Dose: 1 to 1.5 mg/kgi, Cholinergic Syndrome experience the following symptoms emesis, Smooth Muscle (N2 or NN) Symptoms "droopy" eyelid/weakened facial expressions, Snake Venom from Black mamba, Acetylcholine Disorders ???? Female black widow spider Latrodectus mactrans