WARNING:
JavaScript is turned OFF. None of the links on this concept map will
work until it is reactivated.
If you need help turning JavaScript On, click here.
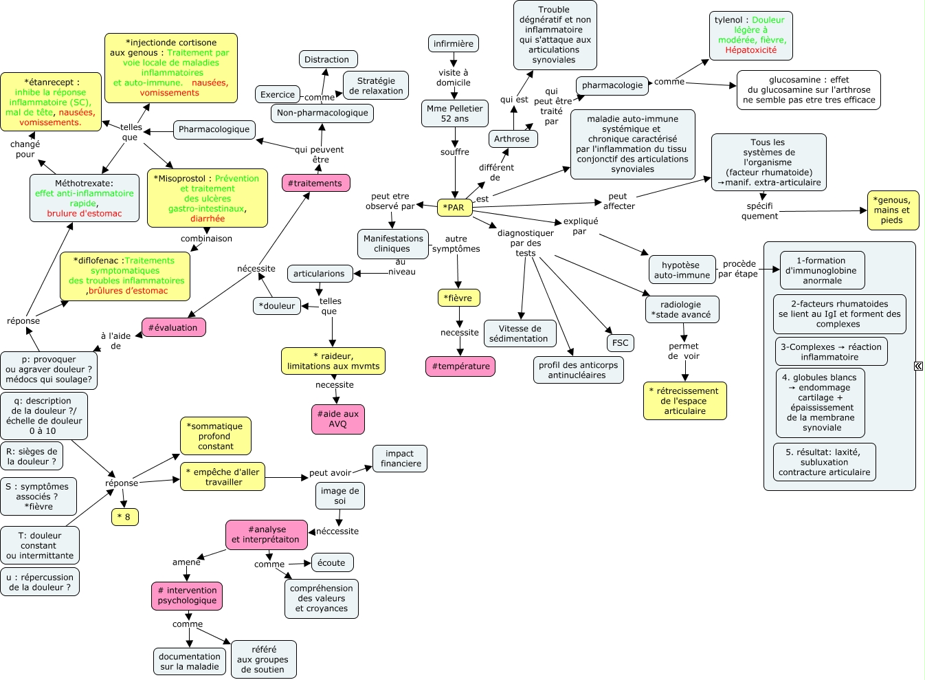
Cette carte de concepts créée avec IHMC CmapTools traite de: SIC 4 REGIGURL, #traitements qui peuvent être Non-pharmacologique, *Misoprostol : Prévention et traitement des ulcères gastro-intestinaux, diarrhée combinaison *diflofenac :Traitements symptomatiques des troubles inflammatoires ,brûlures d’estomac, articularions telles que * raideur, limitations aux mvmts, *PAR expliqué par hypotèse auto-immune, Non-pharmacologique comme Stratégie de relaxation, # intervention psychologique comme documentation sur la maladie, q: description de la douleur ?/ échelle de douleur 0 à 10 réponse * empêche d'aller travailler, *PAR diagnostiquer par des tests Vitesse de sédimentation, pharmacologie comme glucosamine : effet du glucosamine sur l'arthrose ne semble pas etre tres efficace, Non-pharmacologique comme Distraction, # intervention psychologique comme référé aux groupes de soutien, Arthrose qui est Trouble dégnératif et non inflammatoire qui s'attaque aux articulations synoviales, pharmacologie comme tylenol : Douleur légère à modérée, fièvre, Hépatoxicité, q: description de la douleur ?/ échelle de douleur 0 à 10 réponse *sommatique profond constant, hypotèse auto-immune procède par étape 1-formation d'immunoglobine anormale, Pharmacologique telles que Méthotrexate: effet anti-inflammatoire rapide, brulure d'estomac, infirmière visite à domicile Mme Pelletier 52 ans, #analyse et interprétaiton amene # intervention psychologique, p: provoquer ou agraver douleur ? médocs qui soulage? réponse Méthotrexate: effet anti-inflammatoire rapide, brulure d'estomac, *fièvre necessite #température