WARNING:
JavaScript is turned OFF. None of the links on this concept map will
work until it is reactivated.
If you need help turning JavaScript On, click here.
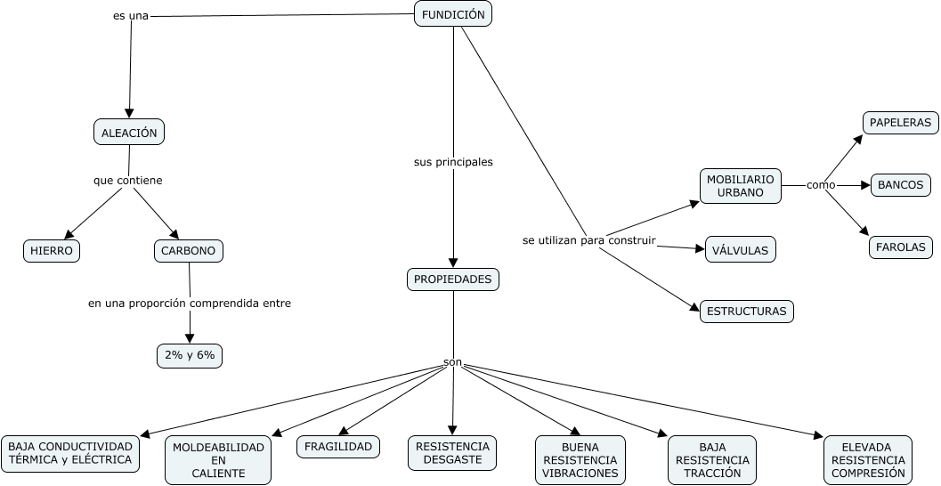
Este Cmap, tiene información relacionada con: FUNDICIÓN, PROPIEDADES son RESISTENCIA DESGASTE, FUNDICIÓN se utilizan para construir ESTRUCTURAS, PROPIEDADES son BAJA RESISTENCIA TRACCIÓN, PROPIEDADES son FRAGILIDAD, MOBILIARIO URBANO como FAROLAS, ALEACIÓN que contiene CARBONO, ALEACIÓN que contiene HIERRO, FUNDICIÓN sus principales PROPIEDADES, FUNDICIÓN se utilizan para construir VÁLVULAS, CARBONO en una proporción comprendida entre 2% y 6%, FUNDICIÓN es una ALEACIÓN, MOBILIARIO URBANO como BANCOS, MOBILIARIO URBANO como PAPELERAS, PROPIEDADES son MOLDEABILIDAD EN CALIENTE, PROPIEDADES son BUENA RESISTENCIA VIBRACIONES, PROPIEDADES son BAJA CONDUCTIVIDAD TÉRMICA y ELÉCTRICA, FUNDICIÓN se utilizan para construir MOBILIARIO URBANO, PROPIEDADES son ELEVADA RESISTENCIA COMPRESIÓN