WARNING:
JavaScript is turned OFF. None of the links on this concept map will
work until it is reactivated.
If you need help turning JavaScript On, click here.
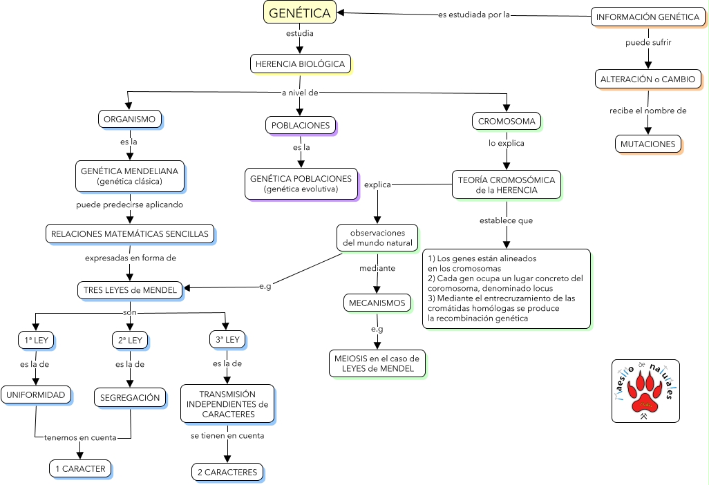
Este Cmap, tiene información relacionada con: Tema 63, RELACIONES MATEMÁTICAS SENCILLAS expresadas en forma de TRES LEYES de MENDEL, HERENCIA BIOLÓGICA a nivel de POBLACIONES, ALTERACIÓN o CAMBIO recibe el nombre de MUTACIONES, HERENCIA BIOLÓGICA a nivel de ORGANISMO, TRES LEYES de MENDEL son 3ª LEY, SEGREGACIÓN tenemos en cuenta 1 CARACTER, observaciones del mundo natural e.g TRES LEYES de MENDEL, GENÉTICA estudia HERENCIA BIOLÓGICA, TEORÍA CROMOSÓMICA de la HERENCIA explica observaciones del mundo natural, 3ª LEY es la de TRANSMISIÓN INDEPENDIENTES de CARACTERES, 1ª LEY es la de UNIFORMIDAD, CROMOSOMA lo explica TEORÍA CROMOSÓMICA de la HERENCIA, MECANISMOS e.g MEIOSIS en el caso de LEYES de MENDEL, observaciones del mundo natural mediante MECANISMOS, INFORMACIÓN GENÉTICA es estudiada por la GENÉTICA, TRANSMISIÓN INDEPENDIENTES de CARACTERES se tienen en cuenta 2 CARACTERES, INFORMACIÓN GENÉTICA puede sufrir ALTERACIÓN o CAMBIO, HERENCIA BIOLÓGICA a nivel de CROMOSOMA, TRES LEYES de MENDEL son 2ª LEY, GENÉTICA MENDELIANA (genética clásica) puede predecirse aplicando RELACIONES MATEMÁTICAS SENCILLAS