WARNING:
JavaScript is turned OFF. None of the links on this concept map will
work until it is reactivated.
If you need help turning JavaScript On, click here.
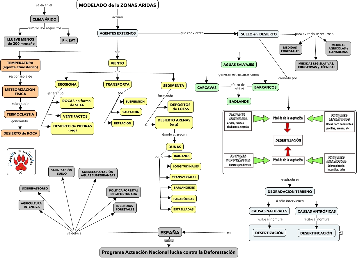
Este Cmap, tiene información relacionada con: Tema 15, EROSIONA generando ROCAS en forma de SETA, DEGRADACIÓN TERRENO si sólo intervienen CAUSAS NATURALES, VIENTO que TRANSPORTA, SUELO en DESIERTO causado por, BARRANCOS típico del relieve BADLANDS, AGUAS SALVAJES generan estructuras como CÁRCAVAS, EROSIONA generando VENTIFACTOS, DUNAS como PARABÓLICAS, SEDIMENTA formando DESIERTO ARENAS (erg), DUNAS como BARJANES, ESPAÑA se debe a INCENDIOS FORESTALES, EROSIONA generando DESIERTO de PIEDRAS (reg), AGENTES EXTERNOS que convierten SUELO en DESIERTO, ESPAÑA se debe a SALINIZACIÓN SUELO, MODELADO de la ZONAS ÁRIDAS actúan AGENTES EXTERNOS, CLIMA ÁRIDO cumple dos requisitos LLUEVE MENOS de 200 mm/año, DUNAS como TRANSVERSALES, ESPAÑA existe Programa Actuación Nacional lucha contra la Deforestación, DUNAS como LONGITUDINALES, TEMPERATURA (agente atmosférico) responsable de METEORIZACIÓN FÍSICA