WARNING:
JavaScript is turned OFF. None of the links on this concept map will
work until it is reactivated.
If you need help turning JavaScript On, click here.
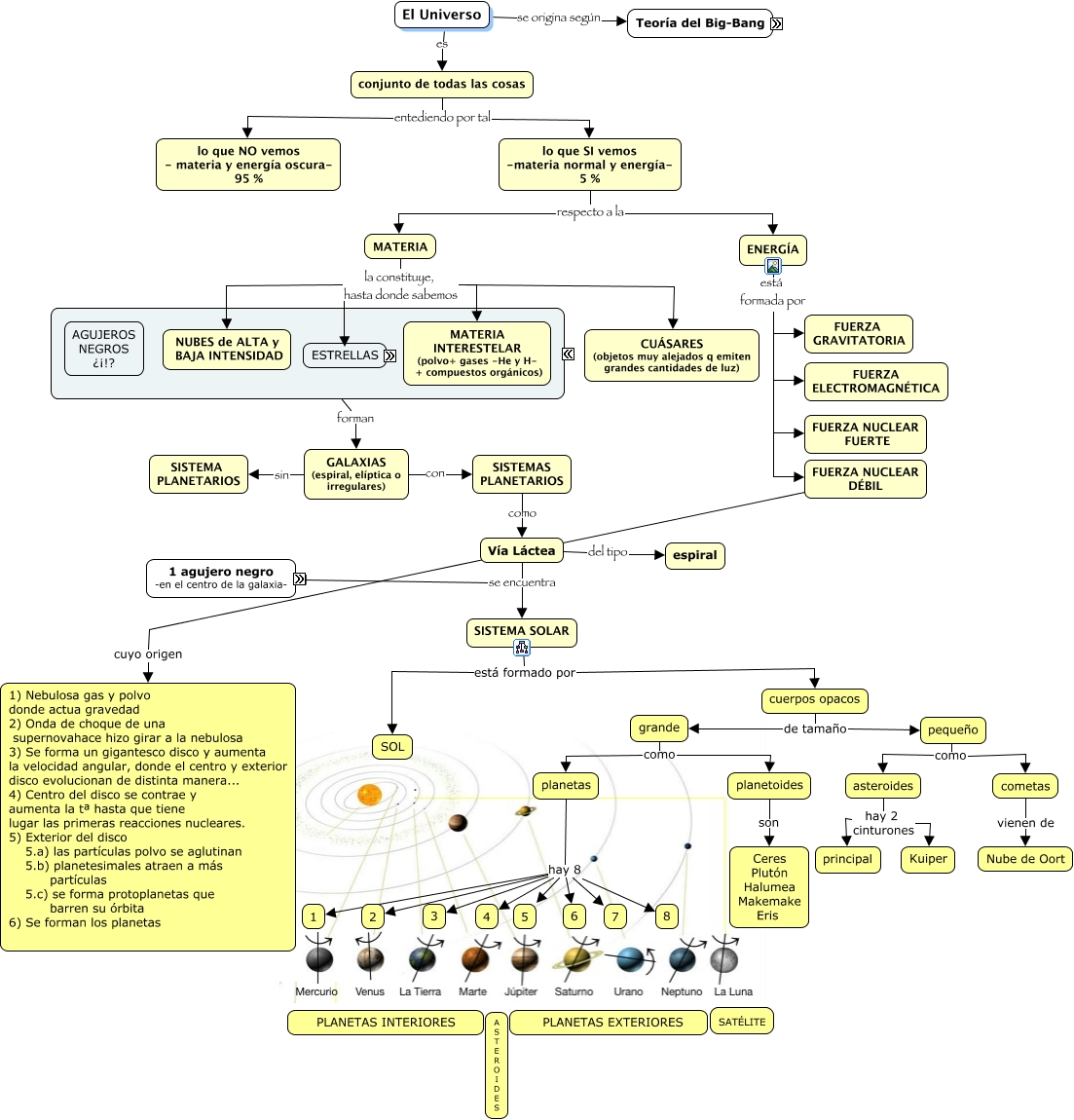
Este Cmap, tiene información relacionada con: Tema 001, δ Universo ↓ respecto a la formación del Universo, planetas hay 8 4, GALAXIAS (espiral, elíptica o irregulares) sin SISTEMA PLANETARIOS, ENERGÍA está formada por FUERZA NUCLEAR DÉBIL, ENERGÍA está formada por FUERZA GRAVITATORIA, agujeros negros es · fuerza de atracción enorme · la gravedad totalmente descontrolada, pequeño como asteroides, SISTEMA SOLAR está formado por SOL, fases de expansión y contracción del Universo ahora estamos en fase de expansión, δ Universo cte respecto a la formación del Universo, conjunto de todas las cosas entediendo por tal lo que NO vemos - materia y energía oscura- 95 %, GALAXIAS (espiral, elíptica o irregulares) con SISTEMAS PLANETARIOS, SISTEMA SOLAR está formado por cuerpos opacos, Vía Láctea se encuentra SISTEMA SOLAR, agujeros negros nacen de la muerte de una estrella, agujeros negros Δ · se ven sólo cuando captan energía · un aguejero negro alimentándose es de cualquier color menos negro · lo que el agujero negro no puede digerir lo vómita, planetas hay 8 1, MATERIA la constituye, hasta donde sabemos ESTRELLAS, asteroides hay 2 cinturones Kuiper, ENERGÍA está formada por FUERZA NUCLEAR FUERTE