WARNING:
JavaScript is turned OFF. None of the links on this concept map will
work until it is reactivated.
If you need help turning JavaScript On, click here.
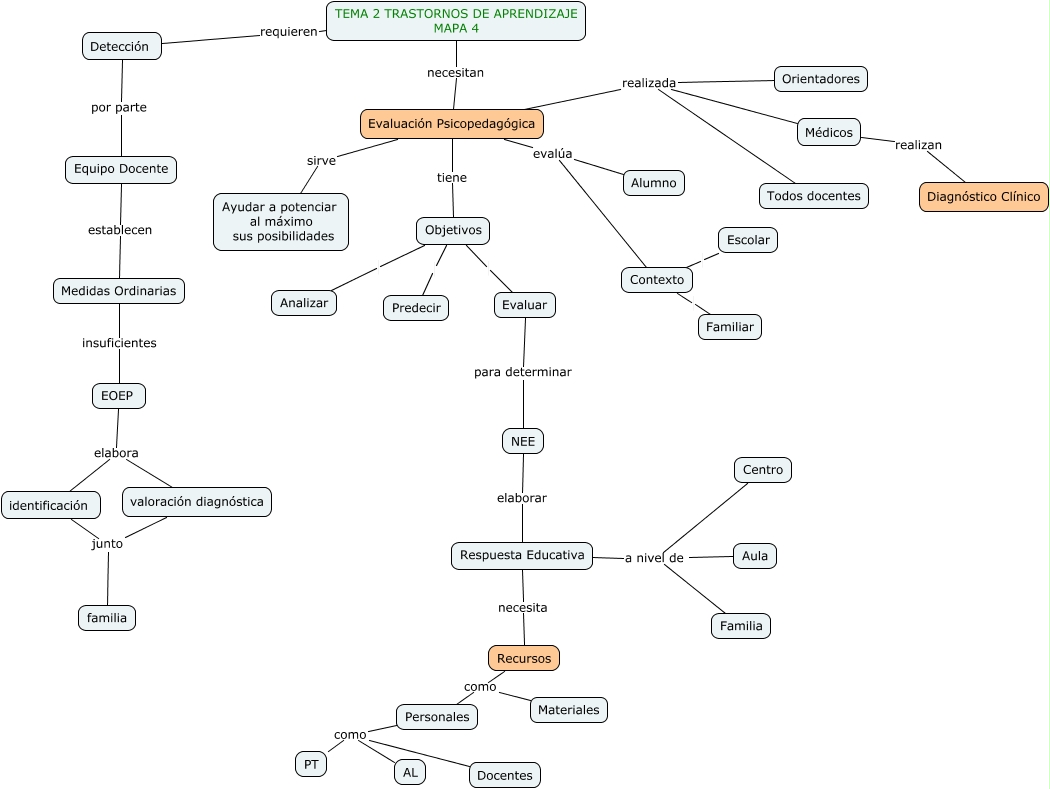
Este Cmap, tiene información relacionada con: TEMA 2 MAPA 4f, Médicos realizan Diagnóstico Clínico, identificación junto familia, Evaluación Psicopedagógica realizada Orientadores, TEMA 2 TRASTORNOS DE APRENDIZAJE MAPA 4 necesitan Evaluación Psicopedagógica, Personales como PT, Evaluación Psicopedagógica realizada Médicos, Evaluación Psicopedagógica realizada Todos docentes, Medidas Ordinarias insuficientes EOEP, Recursos como Materiales, Objetivos Evaluar, NEE elaborar Respuesta Educativa, TEMA 2 TRASTORNOS DE APRENDIZAJE MAPA 4 requieren Detección, Evaluación Psicopedagógica evalúa Alumno, Contexto Escolar, Evaluación Psicopedagógica evalúa Contexto, Objetivos Analizar, Objetivos Predecir, Personales como Docentes, Evaluación Psicopedagógica sirve Ayudar a potenciar al máximo sus posibilidades, Recursos como Personales