WARNING:
JavaScript is turned OFF. None of the links on this concept map will
work until it is reactivated.
If you need help turning JavaScript On, click here.
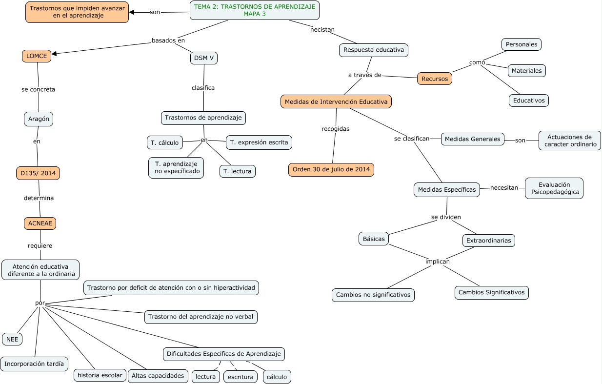
Este Cmap, tiene información relacionada con: TEMA 2 MAPA 4, Medidas de Intervención Educativa se clasifican Medidas Generales, TEMA 2: TRASTORNOS DE APRENDIZAJE MAPA 3 necistan Respuesta educativa, Aragón en D135/ 2014, ACNEAE requiere Atención educativa diferente a la ordinaria, Trastornos de aprendizaje en T. lectura, Trastornos de aprendizaje en T. cálculo, Medidas Específicas se dividen Básicas, Atención educativa diferente a la ordinaria por Incorporación tardía, Medidas de Intervención Educativa se clasifican Medidas Específicas, Recursos como Personales, Trastornos de aprendizaje en T. expresión escrita, Recursos como Materiales, D135/ 2014 determina ACNEAE, Básicas implican Cambios Significativos, Atención educativa diferente a la ordinaria por Trastorno por deficit de atención con o sin hiperactividad, Dificultades Especificas de Aprendizaje escritura, Medidas Generales son Actuaciones de caracter ordinario, DSM V clasifica Trastornos de aprendizaje, Dificultades Especificas de Aprendizaje lectura, Respuesta educativa a través de Medidas de Intervención Educativa