WARNING:
JavaScript is turned OFF. None of the links on this concept map will
work until it is reactivated.
If you need help turning JavaScript On, click here.
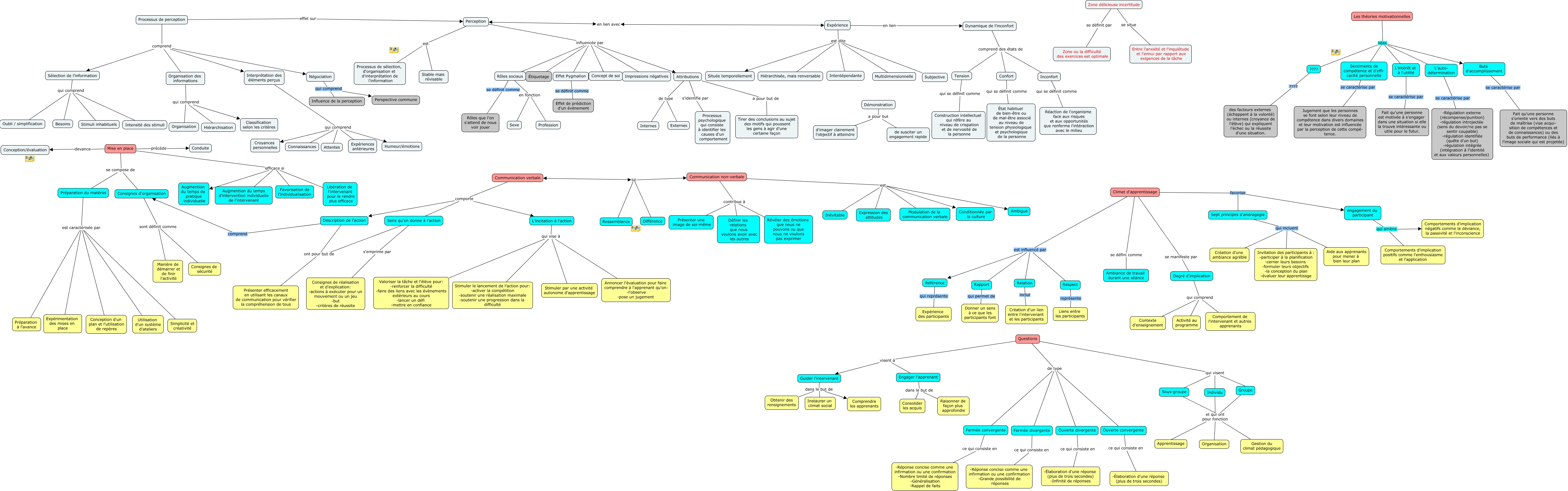
Cette carte de concepts créée avec IHMC CmapTools traite de: Schématisation intervention, Les théories motivationnelles liées L'auto- détermination, Communication non-verbale contribue à Révéler des émotions que nous ne pouvons ou que nous ne voulons pas exprimer, Interprétation des éléments perçus qui comprend Connaissances, Zone délicieuse incertitude se définit par Zone ou la difficulté des exercices est optimale, Expérience est dite Située temporellement, Les théories motivationnelles liées Sentiments de compétence et d'effi- cacité personnelle, Sept principes d'andragogie qui incluent Invitation des participants à : -participer à la planification -cerner leurs besoins -formuler leurs objectifs -la conception du plan -évaluer leur apprentissge, Sept principes d'andragogie qui incluent Aide aux apprenants pour mener à bien leur plan, Climat d'apprentissage est influencé par Rapport, Organisation des informations qui comprend Classification selon les critères, Interprétation des éléments perçus qui comprend Attentes, Les théories motivationnelles liées Buts d'accomplissement, Préparation du matériel est caractérisée par Conception d'un plan et l'utilisation de repères, Climat d'apprentissage favorise Sept principes d'andragogie, Individu et qui ont pour fonction Apprentissage, Mise en place se compose de Consignes d'organisation, Engager l'apprenant dans le but de Raisonner de façon plus approfondie, Sous-groupe et qui ont pour fonction Organisation, Attributions de type Internes, Buts d'accomplissement se caractérise par Fait qu'une personne s'oriente vers des buts de maîtrise (vise acqui- sition de compétences et de connaissances) ou des buts de performance (liés à l'image sociale qui est projetée)