WARNING:
JavaScript is turned OFF. None of the links on this concept map will
work until it is reactivated.
If you need help turning JavaScript On, click here.
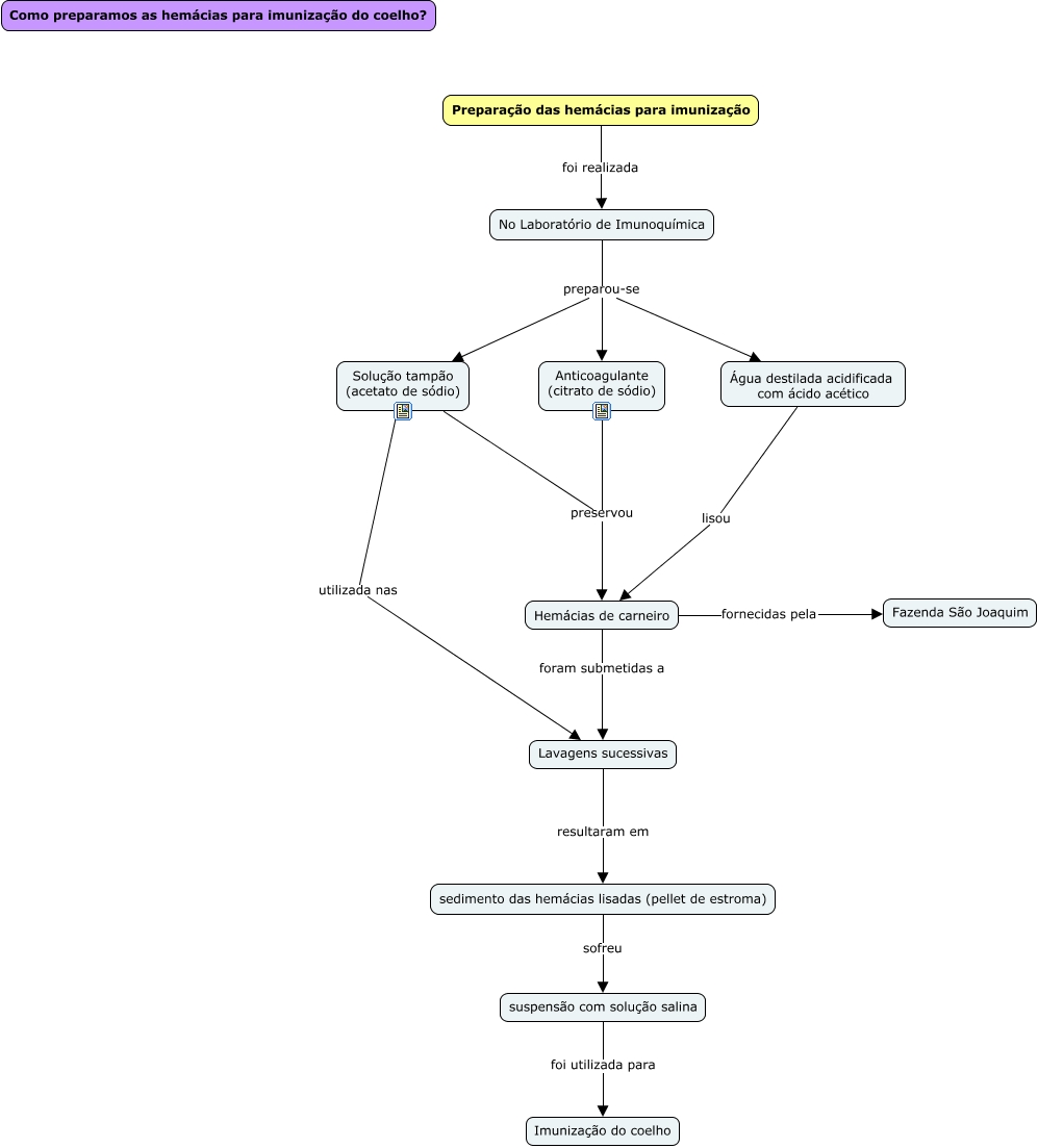
Esse mapa conceitual, produzido no IHMC CmapTools, tem a informação relacionada a: Mapa preparação hemacias, Água destilada acidificada com ácido acético lisou Hemácias de carneiro, No Laboratório de Imunoquímica preparou-se Água destilada acidificada com ácido acético, Solução tampão (acetato de sódio) utilizada nas Lavagens sucessivas, suspensão com solução salina foi utilizada para Imunização do coelho, Lavagens sucessivas resultaram em sedimento das hemácias lisadas (pellet de estroma), Hemácias de carneiro foram submetidas a Lavagens sucessivas, sedimento das hemácias lisadas (pellet de estroma) sofreu suspensão com solução salina, No Laboratório de Imunoquímica preparou-se Anticoagulante (citrato de sódio), Preparação das hemácias para imunização foi realizada No Laboratório de Imunoquímica, No Laboratório de Imunoquímica preparou-se Solução tampão (acetato de sódio), Solução tampão (acetato de sódio) preservou Hemácias de carneiro, Hemácias de carneiro fornecidas pela Fazenda São Joaquim, Anticoagulante (citrato de sódio) preservou Hemácias de carneiro