WARNING:
JavaScript is turned OFF. None of the links on this concept map will
work until it is reactivated.
If you need help turning JavaScript On, click here.
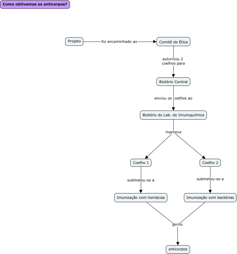
Esse mapa conceitual, produzido no IHMC CmapTools, tem a informação relacionada a: Mapa obtenção de anticorpos, Biotério do Lab. de Imunoquímica manteve Coelho 1, Biotério do Lab. de Imunoquímica manteve Coelho 2, Projeto foi encaminhado ao Comitê de Ética, Imunização com hemácias gerou anticorpos, Coelho 1 submeteu-se a Imunização com hemácias, Comitê de Ética autorizou 2 coelhos para Biotério Central, Biotério Central enviou os coelhos ao Biotério do Lab. de Imunoquímica, Coelho 2 submeteu-se a Imunização com bactérias, Imunização com bactérias gerou anticorpos