WARNING:
JavaScript is turned OFF. None of the links on this concept map will
work until it is reactivated.
If you need help turning JavaScript On, click here.
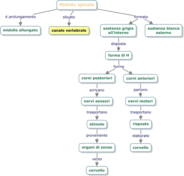
Questa Cmap, creata con IHMC CmapTools, contiene informazioni relative a: 11 midollo spinale, nervi sensori trasportano stimolo, Midollo spinale formato sostanza bianca esterno, corni posteriori arrivano nervi sensori, nervi motori trasportano risposte, organi di senso verso cervello, Midollo spinale formato sostanza grigia all'interno, sostanza grigia all'interno disposta forma di H, forma di H forma corni anteriori, Midollo spinale è prolungamento midollo allungato, stimolo proveniente organi di senso, Midollo spinale situato canale vertebrale, corni anteriori partono nervi motori, forma di H forma corni posteriori, risposte elaborate cervello