WARNING:
JavaScript is turned OFF. None of the links on this concept map will
work until it is reactivated.
If you need help turning JavaScript On, click here.
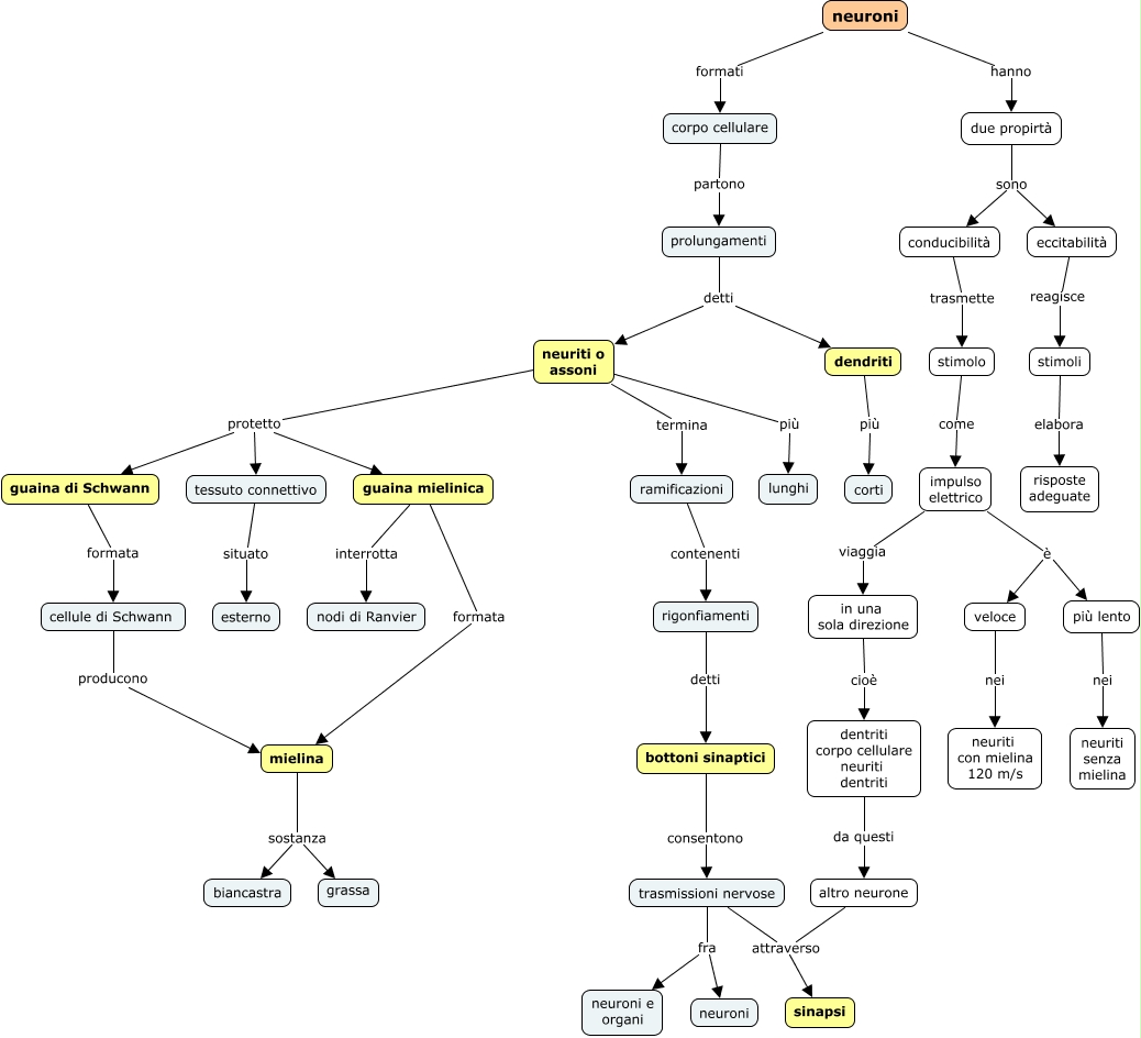
Questa Cmap, creata con IHMC CmapTools, contiene informazioni relative a: 03 neuroni, impulso elettrico è veloce, in una sola direzione cioè dentriti corpo cellulare neuriti dentriti, neuroni hanno due propirtà, dentriti corpo cellulare neuriti dentriti da questi altro neurone, stimoli elabora risposte adeguate, guaina di Schwann formata cellule di Schwann, dendriti più corti, rigonfiamenti detti bottoni sinaptici, tessuto connettivo situato esterno, trasmissioni nervose fra neuroni, neuriti o assoni più lunghi, più lento nei neuriti senza mielina, neuriti o assoni protetto tessuto connettivo, corpo cellulare partono prolungamenti, guaina mielinica interrotta nodi di Ranvier, impulso elettrico viaggia in una sola direzione, guaina mielinica formata mielina, mielina sostanza biancastra, neuriti o assoni protetto guaina di Schwann, due propirtà sono conducibilità