WARNING:
JavaScript is turned OFF. None of the links on this concept map will
work until it is reactivated.
If you need help turning JavaScript On, click here.
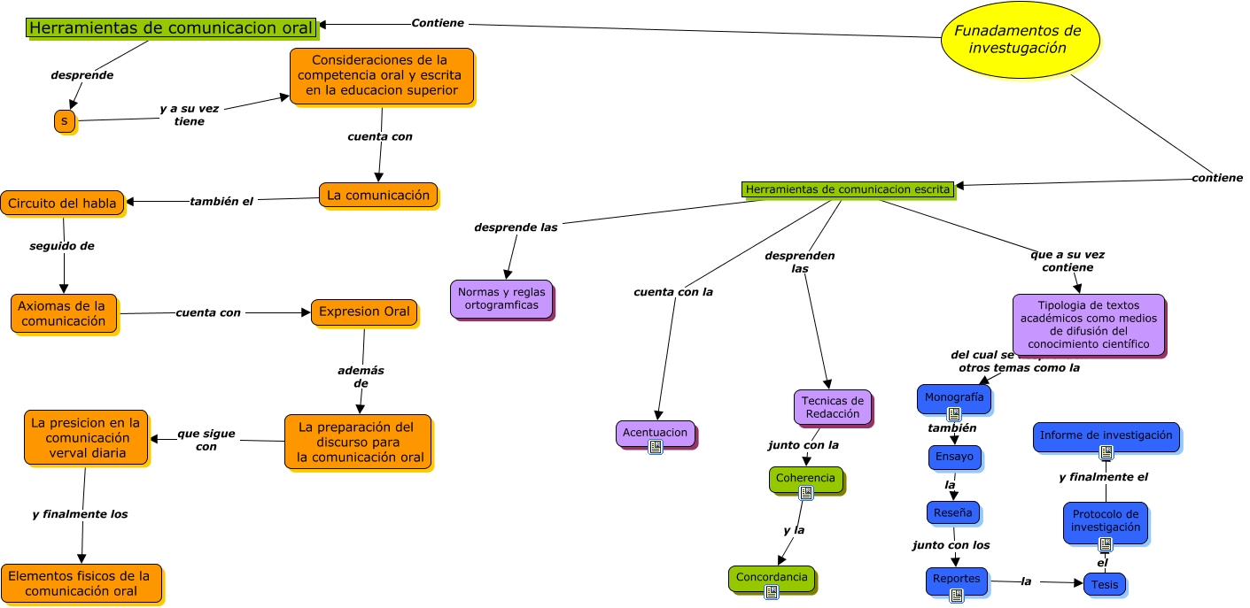
Este Cmap, tiene información relacionada con: Unidad02, Expresion Oral además de La preparación del discurso para la comunicación oral, s y a su vez tiene Consideraciones de la competencia oral y escrita en la educacion superior, Funadamentos de investugación contiene Herramientas de comunicacion escrita, La presicion en la comunicación verval diaria y finalmente los Elementos fisicos de la comunicación oral, Herramientas de comunicacion escrita desprenden las Tecnicas de Redacción, Monografía también Ensayo, La comunicación también el Circuito del habla, Consideraciones de la competencia oral y escrita en la educacion superior cuenta con La comunicación, Protocolo de investigación y finalmente el Informe de investigación, Funadamentos de investugación Contiene Herramientas de comunicacion oral, Herramientas de comunicacion escrita desprende las Normas y reglas ortogramficas, Reportes la Tesis, Tesis el Protocolo de investigación, Coherencia y la Concordancia, Tecnicas de Redacción junto con la Coherencia, Tipologia de textos académicos como medios de difusión del conocimiento científico del cual se desprenden otros temas como la Monografía, Reseña junto con los Reportes, Herramientas de comunicacion escrita cuenta con la Acentuacion, Herramientas de comunicacion escrita que a su vez contiene Tipologia de textos académicos como medios de difusión del conocimiento científico, Circuito del habla seguido de Axiomas de la comunicación