WARNING:
JavaScript is turned OFF. None of the links on this concept map will
work until it is reactivated.
If you need help turning JavaScript On, click here.
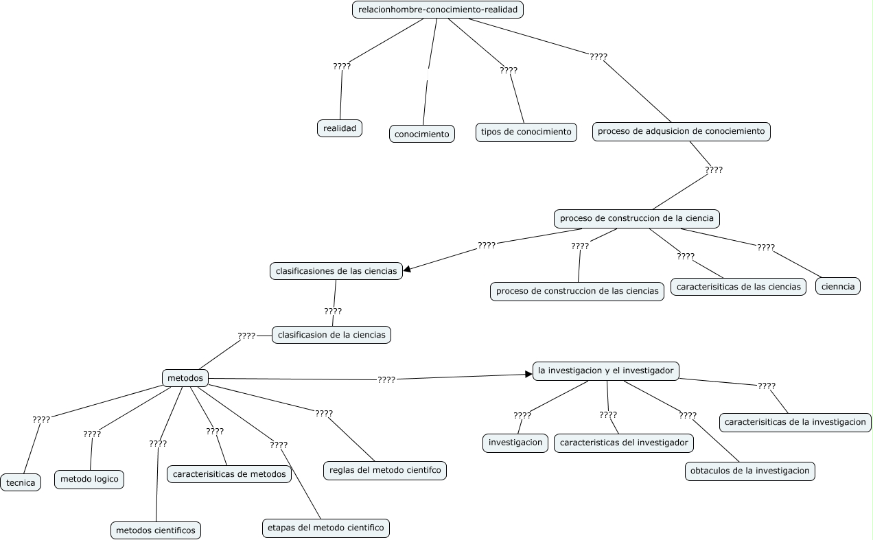
Este Cmap, tiene información relacionada con: william, proceso de construccion de la ciencia ???? cienncia, proceso de adqusicion de conociemiento ???? proceso de construccion de la ciencia, la investigacion y el investigador ???? investigacion, proceso de construccion de la ciencia ???? proceso de construccion de las ciencias, la investigacion y el investigador ???? caracteristicas del investigador, metodos ???? metodos cientificos, proceso de construccion de la ciencia ???? caracterisiticas de las ciencias, metodos ???? metodo logico, proceso de construccion de la ciencia ???? clasificasiones de las ciencias, metodos ???? caracterisiticas de metodos, relacionhombre-conocimiento-realidad conocimiento, la investigacion y el investigador ???? obtaculos de la investigacion, relacionhombre-conocimiento-realidad ???? proceso de adqusicion de conociemiento, relacionhombre-conocimiento-realidad ???? realidad, relacionhombre-conocimiento-realidad ???? tipos de conocimiento, metodos ???? reglas del metodo cientifco, la investigacion y el investigador ???? caracterisiticas de la investigacion, metodos ???? la investigacion y el investigador, metodos ???? etapas del metodo cientifico, clasificasion de la ciencias ???? metodos