WARNING:
JavaScript is turned OFF. None of the links on this concept map will
work until it is reactivated.
If you need help turning JavaScript On, click here.
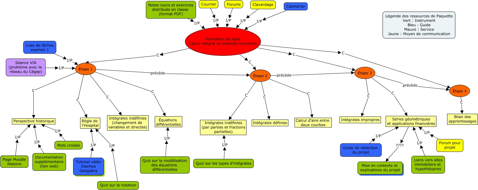
This Concept Map, created with IHMC CmapTools, has information related to: Schéma formation, Étape 1 C Intégrales indéfinies (changement de variables et directes), Page Moodle Histoire I/P Perspective historique, Étape 2 C Intégrales indéfinies (par parties et fractions partielles), Forum pour projet I/P Séries géométriques et applications financières, Courriel I/P Formation de ligne Calcul intégral en sciences humaines, Étape 2 précède Étape 3, Étape 2 C Calcul d'aire entre deux courbes, Étape 3 précède Étape 4, Notes cours et exercices distribués en classe (format PDF) I/P Formation de ligne Calcul intégral en sciences humaines, Tutoriel vidéo Desmos Geogebra I/P Règle de l'Hospital, Étape 3 C Intégrales impropres, Calendrier I/P Formation de ligne Calcul intégral en sciences humaines, Étape 1 C Perspective historique, Étape 2 C Intégrales définies, Étape 1 C Équations différentielles, Formation de ligne Calcul intégral en sciences humaines C Étape 4, Formation de ligne Calcul intégral en sciences humaines C Étape 2, Quiz sur la modélisation des équations différentielles I/P Équations différentielles, Liens vers sites immobiliers et hypothécaires I/P Séries géométriques et applications financières, Étape 1 C Règle de l'Hospital