WARNING:
JavaScript is turned OFF. None of the links on this concept map will
work until it is reactivated.
If you need help turning JavaScript On, click here.
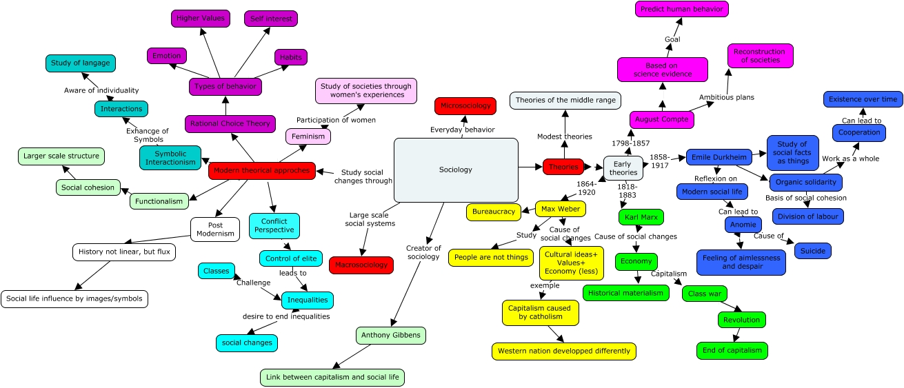
Cette carte de concepts créée avec IHMC CmapTools traite de: Séance 1, Control of elite leads to Inequalities, Classes Challenge Inequalities, History not linear, but flux Social life influence by images/symbols, Class war Revolution, Emile Durkheim Study of social facts as things, Sociology Everyday behavior Microsociology, Karl Marx Cause of social changes Economy, Inequalities desire to end inequalities social changes, Anomie Feeling of aimlessness and despair, Max Weber Cause of social changes Cultural ideas+ Values+ Economy (less), Based on science evidence Goal Predict human behavior, Types of behavior Habits, Functionalism ???? Social cohesion, Max Weber Bureaucracy, Modern theorical approches Functionalism, Types of behavior Higher Values, Sociology Study social changes through Modern theorical approches, Sociology Large scale social systems Macrosociology, Conflict Perspective Control of elite, Cultural ideas+ Values+ Economy (less) exemple Capitalism caused by catholism