WARNING:
JavaScript is turned OFF. None of the links on this concept map will
work until it is reactivated.
If you need help turning JavaScript On, click here.
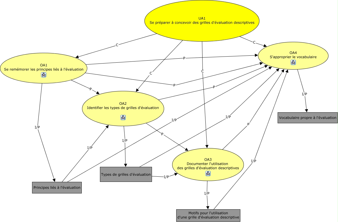
Cette carte de concepts créée avec IHMC CmapTools traite de: UA1, OA1 Se remémorer les principes liés à l'évaluation P OA2 Identifier les types de grilles d'évaluation, OA1 Se remémorer les principes liés à l'évaluation P OA4 S'approprier le vocabulaire, Motifs pour l'utilisation d'une grille d'évaluation descriptive I/P OA4 S'approprier le vocabulaire, OA3 Documenter l'utilisation des grilles d'évaluation descriptives I/P Motifs pour l'utilisation d'une grille d'évaluation descriptive, Types de grilles d'évaluation I/P OA4 S'approprier le vocabulaire, OA1 Se remémorer les principes liés à l'évaluation I/P Principes liés à l'évaluation, OA2 Identifier les types de grilles d'évaluation P OA3 Documenter l'utilisation des grilles d'évaluation descriptives, UA1 Se préparer à concevoir des grilles d'évaluation descriptives C OA3 Documenter l'utilisation des grilles d'évaluation descriptives, Types de grilles d'évaluation I/P OA3 Documenter l'utilisation des grilles d'évaluation descriptives, UA1 Se préparer à concevoir des grilles d'évaluation descriptives C OA1 Se remémorer les principes liés à l'évaluation, UA1 Se préparer à concevoir des grilles d'évaluation descriptives C OA4 S'approprier le vocabulaire, UA1 Se préparer à concevoir des grilles d'évaluation descriptives C OA2 Identifier les types de grilles d'évaluation, OA2 Identifier les types de grilles d'évaluation I/P Types de grilles d'évaluation, Principes liés à l'évaluation I/P OA2 Identifier les types de grilles d'évaluation, OA3 Documenter l'utilisation des grilles d'évaluation descriptives P OA4 S'approprier le vocabulaire, OA1 Se remémorer les principes liés à l'évaluation P OA4 S'approprier le vocabulaire, OA2 Identifier les types de grilles d'évaluation P OA4 S'approprier le vocabulaire, Principes liés à l'évaluation I/P OA4 S'approprier le vocabulaire, OA4 S'approprier le vocabulaire I/P Vocabulaire propre à l'évaluation