WARNING:
JavaScript is turned OFF. None of the links on this concept map will
work until it is reactivated.
If you need help turning JavaScript On, click here.
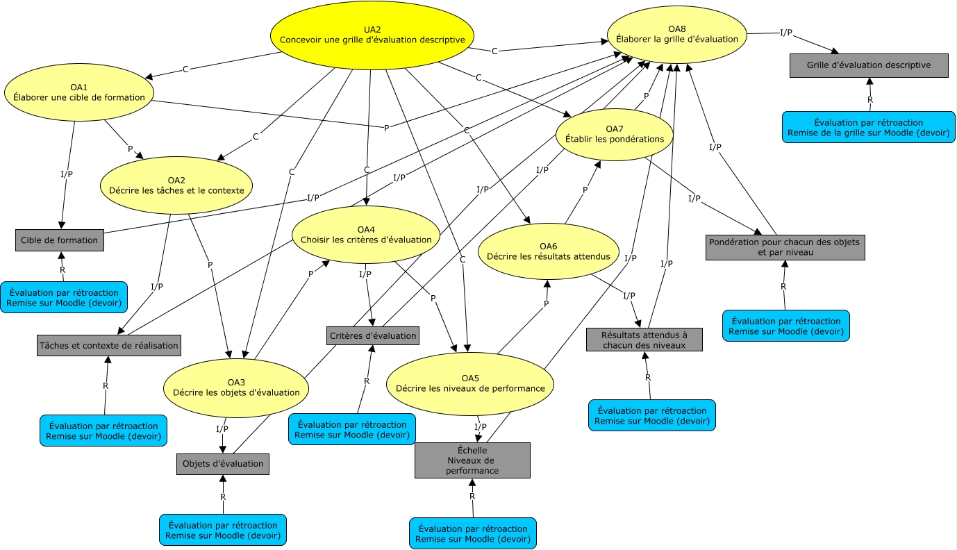
Cette carte de concepts créée avec IHMC CmapTools traite de: UA2, UA2 Concevoir une grille d'évaluation descriptive C OA1 Élaborer une cible de formation, Évaluation par rétroaction Remise sur Moodle (devoir) R Critères d'évaluation, OA5 Décrire les niveaux de performance I/P Échelle Niveaux de performance, OA4 Choisir les critères d'évaluation I/P Critères d'évaluation, OA3 Décrire les objets d'évaluation I/P Objets d'évaluation, UA2 Concevoir une grille d'évaluation descriptive C OA2 Décrire les tâches et le contexte, OA3 Décrire les objets d'évaluation P OA4 Choisir les critères d'évaluation, UA2 Concevoir une grille d'évaluation descriptive C OA7 Établir les pondérations, Évaluation par rétroaction Remise sur Moodle (devoir) R Résultats attendus à chacun des niveaux, Évaluation par rétroaction Remise sur Moodle (devoir) R Tâches et contexte de réalisation, OA2 Décrire les tâches et le contexte I/P Tâches et contexte de réalisation, OA4 Choisir les critères d'évaluation P OA5 Décrire les niveaux de performance, OA1 Élaborer une cible de formation I/P Cible de formation, OA7 Établir les pondérations P OA8 Élaborer la grille d'évaluation, UA2 Concevoir une grille d'évaluation descriptive C OA4 Choisir les critères d'évaluation, Objets d'évaluation I/P OA8 Élaborer la grille d'évaluation, Résultats attendus à chacun des niveaux I/P OA8 Élaborer la grille d'évaluation, Évaluation par rétroaction Remise sur Moodle (devoir) R Objets d'évaluation, OA6 Décrire les résultats attendus I/P Résultats attendus à chacun des niveaux, UA2 Concevoir une grille d'évaluation descriptive C OA6 Décrire les résultats attendus