WARNING:
JavaScript is turned OFF. None of the links on this concept map will
work until it is reactivated.
If you need help turning JavaScript On, click here.
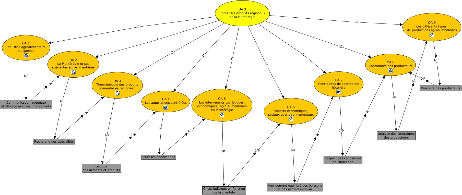
Cette carte de concepts créée avec IHMC CmapTools traite de: UA 3, UA 3 Choisir les produits régionaux de la Montérégie C OA 4 Les appellations contrôlées, OA 9 Les différents types de productions agroalimentaires I/P Diversité des producteurs, lister les appellations I/P OA 5 Les intervenants touristiques, économiques, agro-alimentaires en Montérégie, OA 4 Les appellations contrôlées I/P lister les appellations, UA 3 Choisir les produits régionaux de la Montérégie C OA 9 Les différents types de productions agroalimentaires, Recherche des spécialités I/P OA 3 Therminologie des produits alimentaires régionaux, Diversité des producteurs I/P OA 8 Contraintes des producteurs, OA 3 Therminologie des produits alimentaires régionaux I/P Lexique des aliments et produits, OA 5 Les intervenants touristiques, économiques, agro-alimentaires en Montérégie I/P Choix judicieux en fonction de la clientèle, analyse des contraintes des productuers I/P OA 9 Les différents types de productions agroalimentaires, Communication adéquate et efficace avec les intervenants I/P OA 2 La Montérégie et ses spécialités agroalimentaires, OA 7 Contraintes de l'entreprise hôtelière I/P Respect des contraintes de l'hôtellerie, Respect des contraintes de l'hôtellerie I/P OA 8 Contraintes des producteurs, UA 3 Choisir les produits régionaux de la Montérégie C OA 1 Industrie agroalimentaire au Québec, Agencement équilibré des boissons et des aliments choisis I/P OA 7 Contraintes de l'entreprise hôtelière, UA 3 Choisir les produits régionaux de la Montérégie C OA 8 Contraintes des producteurs, UA 3 Choisir les produits régionaux de la Montérégie C OA 3 Therminologie des produits alimentaires régionaux, UA 3 Choisir les produits régionaux de la Montérégie C OA 6 Impacts économiques, sociaux et environnementaux, UA 3 Choisir les produits régionaux de la Montérégie C OA 2 La Montérégie et ses spécialités agroalimentaires, OA 2 La Montérégie et ses spécialités agroalimentaires I/P Recherche des spécialités