WARNING:
JavaScript is turned OFF. None of the links on this concept map will
work until it is reactivated.
If you need help turning JavaScript On, click here.
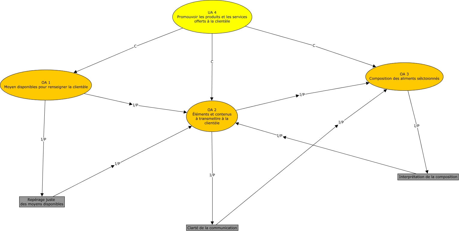
Cette carte de concepts créée avec IHMC CmapTools traite de: UA 4, OA 2 Éléments et contenus à transmettre à la clientèle I/P OA 3 Composition des aliments sélctoionnés, Repérage juste des moyens disponibles I/P OA 2 Éléments et contenus à transmettre à la clientèle, OA 2 Éléments et contenus à transmettre à la clientèle I/P Clarté de la communication, UA 4 Promouvoir les produits et les services offerts à la clientèle C OA 1 Moyen disponibles pour renseigner la clientèle, OA 1 Moyen disponibles pour renseigner la clientèle I/P OA 2 Éléments et contenus à transmettre à la clientèle, OA 3 Composition des aliments sélctoionnés I/P Interprétation de la composition, Clarté de la communication I/P OA 3 Composition des aliments sélctoionnés, UA 4 Promouvoir les produits et les services offerts à la clientèle C OA 2 Éléments et contenus à transmettre à la clientèle, OA 1 Moyen disponibles pour renseigner la clientèle I/P Repérage juste des moyens disponibles, UA 4 Promouvoir les produits et les services offerts à la clientèle C OA 3 Composition des aliments sélctoionnés, Interprétation de la composition I/P OA 2 Éléments et contenus à transmettre à la clientèle